糖尿病合并脑梗死患者 如何进行临床护理?
患者8年前因脑梗死住院时发现血糖升高,诊断“2型糖尿病”。予以口服降糖药治疗。2年前曾发生脑梗死,遗留左下肢活动不利。5天前无明显诱因出现左下肢活动不利加重,行走不稳,伴言语不利。1天前出现恶心、呕吐1次,为胃内容物。在神经内科门诊测血压180/80mmHg,头CT未见出血灶,随机血糖17.8mmol/L。给降糖、活血等对症治疗后症状略好转。为进一步治疗以轮椅推入笔者医院科室。如何护理?
一、诊疗过程中的临床护理
(一)入院时
1.诊疗情况
入院后诊断为“糖尿病合并脑梗死”。入院后常规检查:血常规、尿常规、便常规、生化全套、DR胸片、心电图;专科检查:糖化血红蛋白的检查、视网膜检查等检查,并给予控制血糖,血压、降低血小板聚集、营养神经等治疗。
2.护理评估
(1)生理评估:入院时患者T 36.8℃,P 60次/分,R 18次/分,BP 160/88mmHg,末梢血糖17.6mmol/L,身高168cm,体重76kg,BMI 26.93kg/m2。神志清楚,查体配合,能自理,无过敏史。饮食规律,双侧瞳孔等大等圆,直径2.5mm,右侧肢体肌力4级[3],左侧肢体肌力5级。言语欠流利,反应迟钝,生活部分自理。
(2)心理评估:患者的配偶较着急,且诉患者脾气以前比较暴躁,易生气。
(3)社会评估:患者是退休军人,家有一女一男。其儿女较孝顺。医疗费用支付方式为公费医疗。
思维提示
[1]脑梗死又称缺血性脑卒中,包括脑血栓形成,腔隙性梗死和脑栓塞等,是指因脑部血液循环障碍,缺血、缺氧所致的局限性脑组织的缺血性坏死或软化。发生脑梗死的主要原因是供应脑部血液的颅内或颅外动脉发生闭塞性病变而未能得到及时、充分的侧支循环供血,使局部脑组织发生缺血、缺氧现象所致。
[2]恶心、呕吐是因为脑梗死范围大或发病急骤时引起脑水肿,脑水肿进一步影响脑梗死后缺血半暗带的血液供应,加剧脑组织缺血、缺氧,导致脑组织坏死。
[3]患者右侧肢体肌力4级,4级肌力能做拮抗运动,但肌力有不同程度的减弱。
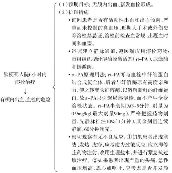
3.护理思维与实施方案(图1)


图1
思维提示
(1)患者是糖尿病合并脑梗死,BP 160/88mmHg,是属于危急期,要密切观察患者的神志、血压,防止脑血管意外的发生,注意降血压的特殊用药的护理。
(2)患者的血糖不稳定,遵医嘱给患者服用降糖药,给患者和家属做好健康教育,为患者设定近期血糖的控制目标。
(3)患者的右侧肌力减弱,为4级,应注意患者的安全,预防跌倒。
(二)住院过程中
1.诊疗情况
住院过程中,予胰岛素泵治疗,基础率为0.9IU/h,予继续控制血糖、血压、降低血小板聚集、重组组织型纤溶酶原激活剂(rt-PA)溶栓、营养神经等治疗。住院期间的检查为:①生化六项:K+3.57,GLU 14.3;②尿常规:酮体(-)、葡萄糖(++++);③血气分析:pH 7.37,PaO2 75mmHg,头CT诊断:右丘脑、双侧枕叶、颞叶、桥脑、小脑多发新鲜梗死灶,脑内多发缺血灶,软化灶,老年性脑改变;④颈部血管彩超:双侧颈动脉膜增厚伴斑块形成(多发),左侧球部狭窄,左侧颈外动脉狭窄。
2.护理评估
(1)生理评估:T 36.8℃,P 6次/分,R 18次/分,血压不稳定,BP(160~180)/(68~90)mmHg,患者右侧肢体肌力4级,左侧肢体肌力5级,并伴有右侧面瘫。
(2)心理评估:患者心情有点好转,但不愿意多说话。
(3)社会评估:患者儿女轮流看护患者,很孝顺,也很配合医师护士的工作。
思维提示
(1)患者再发脑梗死,应注意患者的康复训练。
(2)患者是糖尿病合脑梗死,免疫力较差,再加上长期卧床、偏瘫,所以要做好护理,预见性预防并发症。
3.护理思维与实施方案(图2)




图2
思维提示
(1)患者右侧肢体肌力4级,左侧肢体肌力5级。言语欠流利,反应迟钝,生活部分自理。要做好康复理疗,使患者早日回归社会。且患者长期卧床,要注意患者皮肤、口腔等护理。
(2)注意观察患者的心情和生活,多与患者聊天,减少他对自己的身体变化产生的自卑感。跟家属沟通,希望能配合。
(三)出院前
1.诊疗情况
经过控制血糖,血压、降低血小板聚集、营养神经等治疗,病情逐渐好转,患者愿意积极配合护士、医师工作,血糖控制良好,生命体征平稳,住院17天后出院。
2.护理评估
(1)生理评估:患者体温正常,血压正常。BP(134~146)/(80~90)mmHg,餐前血糖4.4~8.0mmol/L,餐后血糖6.2~10mmol/L。各项指标基本正常。
(2)心理评估:患者心情好转,愿意与家人和旁边人交流。
(3)社会评估:家属积极提供陪护,常有亲戚朋友来院探视。
3.护理思维与实施方案(图3)


图3
思维提示
在治疗的后期,患者各项指标基本正常,护理重点在如何改善患者出院后的生活,回归社会后的生活,并为他们做好健康教育及出院指导。这些健康教育应贯穿住院全过程中,出院时强调和补充。
二、护理评价
患者糖尿病合并脑梗死,住院早期有效控制了高血糖、高血压、高血脂以及预防脑血管意外的发生,从而防止了心、肾功能的损害,这也对其神经功能的恢复,减少脑梗死症状有很大的意义。脑梗死是一个慢性过程,且有可能要长期卧床,患者会有消极的心态,家属可能都会存在一些厌倦,护士给予了心理辅导。住院期间,除了注意监测患者血糖外,还密切观察患者的神志、血压。在护理的过程中,不仅解决现有护理问题,还有预见性地预防潜在的护理问题,及时跟进患者的病情,调整护理措施,患者护理结局较好。
三、安全提示
1.脑梗死患者介入治疗后抗凝血药物的安全使用
(1)抗凝治疗的目的主要是防止缺血性脑卒中的早期复发及防止堵塞远端的小血管继发血栓形成,促进侧支循环。
(2)在注射低分子肝素钙时,一定注意用药剂量是否准确,同时要保证正确的注射方法。
(3)要对患者牙龈、黏膜以及皮肤是否有出血进行严密观察,对患者大小便的颜色进行观察,密切注意是否有血尿或者黑便出现。
(4)应禁止患者私自抠鼻,刷牙时应使用材质柔软的软毛牙刷。
(5)要尽量避免患者发生碰撞或跌倒等情况,一旦患者出现出血状况时要充分重视,及时上报治疗医师。
(6)在治疗用药时,要禁止患者进行腹部热敷以及压迫注射位置,在注射后半小时内应严禁进行剧烈活动,从而避免增加出血风险。
(7)注射部位合理轮换,禁忌在同一个部位重复注射多次低分子肝素。
2.脑梗死患者的安全护理
脑梗死患者大部分具有不同程度的语言、运动、感觉、心理和情感障碍等,多合并有高血压、冠心病和糖尿病,此类患者大多生活不能自理,住院期间稍有疏忽极易发生坠地、滑倒、烫伤、走失等安全事件,其安全护理如下:
(1)评估患者安全危险因素,向患者、家属、陪伴人员做好安全教育工作,要确保患者有人24小时陪护。
(2)老年患者、意识障碍和需要卧床休息的患者,应设提示牌、加护栏等,落实床边安全护理措施,并向患者做好解释,防止坠床、跌倒等意外事件发生。向患者解释呼叫器的使用,保持呼叫器的完好,护士随叫随到。
(3)病区物品固定放置,不影响患者行走,保证患者的行动安全;病房走廊要求地面保持清洁、干燥,拖地时要放防滑标志,防止患者滑倒、跌伤。病房走廊安有扶手,便于行走锻炼。
(4)患者使用的物品合理放置,便于患者拿取。
(5)提供足够的照明措施。
(6)洗手间、浴室要有防烫伤标志,热水器由护理人员指导使用,必要时由护士给患者打好开水,倒入杯中以备饮用。
(7)确保仪器设备的使用安全,指定专人对科室仪器设备进行管理。仪器设备要定期检查维修,定位放置,确保使用安全。
四、经验分享
1.康复训练方法
(1)开始康复时间:我国“九五”攻关课题——急性脑卒中早期康复研究中发现,脑卒中患者应尽早开始康复,最好在发病后14天内开始,一般认为,在患者病情稳定24~48小时后就可以开始康复治疗了,并且尽量在2周以内开始主动性康复训练,以避免“失用”出现。最佳康复时间应该是患者格拉斯哥昏迷量表评分大于8分,生命体征平稳24~48小时以上。缺血性脑血管病患者进行早期康复一般开始较早,通常发病后3~5天就可以开始了,而出血性脑血管病患者进行早期康复时间则相对较晚,多在出血开始吸收后2~3周左右开始进行。
(2)认知功能和言语障碍的康复护理:在治疗后,要在患者的患肢侧放置患者感兴趣的物品以及生活用品与食物等,使患者尽可能多自我进行操作,同时对患者患肢进行康复活动,例如对患肢进行按摩、拍打、毛刷以及冷敷等刺激;要使患者尽可能多进行朗读训练。
(3)肢体功能的康复护理:患者肢体功能的康复要依据病情处在的时期不同而进行主动或被动的运动疗法进行康复治疗,同时可以结合神经肌肉电刺激、理疗、针灸和脑循环功能治疗仪进行治疗。没有意识障碍的患者在治疗后次日,有意识障碍的患者在病情保持稳定后就要及时进行被动康复运动,运动前的准备工作为首先于患者患肢涂抹上红花乙醇,之后对患肢进行肌肉按摩,运动时使患者的上、下肢各个关节由远端起做屈伸、内旋、外展动作,10次为1组,每日进行1~2组,达到预防肌萎缩、压疮、关节变形和肌痉挛的目的。运动时用力要适度,幅度由小渐大,注意保持肢体功能位置,进行循序渐进的功能锻炼,同时鼓励患者增强主动运动。
(4)具体康复训练方法:采用床上健肢卧位,每2小时翻身1次;仰卧时,肩部外展50°,内旋50°;屈肘40°~50°,肘部垫软枕维持外旋;髋骨前挺伴下肢内旋;腿部外侧放置软枕,足部用足托板使足与床尾成直角,加强翻身。进行肢体被动运动,按摩患侧的肩、肘、腕、髋、膝、踝关节和指、趾关节,做屈伸、旋转、内收、外展等活动。按2~4个8拍有节奏地活动,每日2次,每次20~30分钟。活动肢体要放松,原则上从近端到远端,从大关节到小关节。健肢进行主动运动,指导患者用健侧辅助患侧做主、被动运动,如把手挪到胸前,用手擦脸,抬腿等;在无进行性脑卒中发生、生命体征稳定后12小时,根据偏瘫的不同阶段和患侧肢体的功能状况,循序渐进地进行肢体康复训练;同时进行日常生活活动(ADL)训练,如练习穿脱衣服、洗脸、刷牙、梳头、进食,鼓励患者尽可能去做,由易到难、由简单到复杂,以提高患者生活自理程度。
2.肌力评估
采用6级肌力分级标准。
0级:无可测知的肌肉收缩。
1级:有轻微的收缩,不能引起关节活动。
2级:在减重状态下能做全范围的关节活动。
3级:能抗重力做全范围的关节活动,不能抗阻力。
4级:能抗重力和一定的阻力的关节活动。
5级:能抗重力和充分的阻力的关节活动。
(古成璠 刘雪彦)
(环球医学编辑:余霞霞)
来源:《内分泌科临床护理思维与实践》
作者:陈伟菊
页码:99-107
出版:人民卫生出版社
- 评价此内容
- 我要打分
近期推荐
热门关键词
最新会议
- 2013循证医学和实效研究方法学研讨会
- 欧洲心脏病学会年会
- 世界帕金森病和相关疾病2013年会议
- 英国介入放射学学会2013年第25届年会
- 美国血液学会2013年年会
- 美国癫痫学会2013年第67届年会
- 肥胖学会 2013年年会
- 2013年第9届欧洲抗体会议
- 国际精神病学协会 2013年会议
- 妇科肿瘤2013年第18届大会
- 国际创伤压力研究学会2013年第29届…
- 2013年第4届亚太地区骨质疏松症会议
- 皮肤病协会国际2013年会议
- 世界糖尿病2013年大会
- 2013年国际成瘾性药年会
- 彭晓霞---诊断试验的Meta分析
- 武姗姗---累积Meta分析和TSA分析
- 孙凤---Network Meta分析
- 杨智荣---Cochrane综述实战经验分享
- 杨祖耀---疾病频率资料的Meta分析
合作伙伴
Copyright g-medon.com All Rights Reserved 环球医学资讯 未经授权请勿转载!
网络实名:环球医学:京ICP备08004413号-2
关于我们|
我们的服务|版权及责任声明|联系我们
互联网药品信息服务资格证书(京)-经营性-2017-0027
互联网医疗保健信息服务复核同意书 京卫计网审[2015]第0344号




会员登录

