2015年ADA糖尿病诊疗标准“中文版”
1、改进治疗的策略
● 应该运用结合患者意愿、评估文化和计算力、消除文化障碍的以患者为中心的沟通策略。B
● 治疗决策应及时并且应该以循证指南为基础,并结合患者意愿、预后和合并症。B
● 治疗应与慢病管理模式的内容一致,以确保慢病管理小组和受教育的患者之间有效沟通。A
● 如果可能,治疗系统应该支持团队管理、社区参与、患者登记和决策支持工具,以满足患者需求。B
2、糖尿病的分类和诊断
(1)糖尿病风险增高(糖尿病前期)的分类
● 无症状的成人,如超重或肥胖(BMI≥25kg/m2或亚裔美国人≥23 kg/m2)且合并1个或以上其它糖尿病危险因素,应考虑从任何年龄开始检测评估未来糖尿病风险。对所有患者,尤其是那些超重或肥胖者,应从45岁开始筛查。B
● 如果检查结果正常,至少每3年复查一次是合理的。C
● 可使用A1c、空腹血糖或75gOGTT 2h血糖筛查糖尿病前期。B
● 对糖尿病前期人群,应评估并治疗其心血管疾病(CVD)危险因素。B
● 对超重或肥胖且合并2个或以上其它糖尿病危险因素的儿童和青少年,应考虑筛查糖尿病前期。E
(2)1型糖尿病
● 告知1型糖尿病患者的相关亲属筛查1型糖尿病风险,但仅限于在临床研究机构进行。E
(3)2型糖尿病
● 无症状的成人,如超重或肥胖(BMI≥25kg/m2或亚裔美国人≥23 kg/m2)且合并1个或以上其它糖尿病危险因素,应考虑从任何年龄开始筛查2型糖尿病。对所有患者,尤其是那些超重或肥胖者,应从45岁开始筛查。B
● 如果检查结果正常,至少每3年复查一次是合理的。C
● 可使用A1c、空腹血糖或75gOGTT 2h血糖筛查糖尿病。B
● 对糖尿病患者,应评估并治疗其心血管疾病(CVD)危险因素。B
● 对超重或肥胖且合并2个或以上糖尿病危险因素的儿童和青少年,应考虑筛查2型糖尿病。E
(4)妊娠期糖尿病
● 对伴有危险因素的个体,在首次产前就诊时采用标准诊断方法筛查未诊断的2型糖尿病。B
● 对无糖尿病史的孕妇,在妊娠24~28周筛查妊娠期糖尿病(GDM)。A
● 对妊娠期糖尿病妇女,在产后6~12周采用OGTT及非妊娠糖尿病诊断标准筛查永久性糖尿病。E
● 有妊娠期糖尿病病史的妇女应至少每3年筛查一次是否发展为糖尿病或糖尿病前期。B
● 有妊娠期糖尿病病史的糖尿病前期妇女,应接受生活方式干预或二甲双胍治疗以预防糖尿病。A
(5)囊性纤维化相关糖尿病(CFRD)
● 所有囊性纤维化的患者从10岁开始应每年采用OGTT筛查CFRD。B 不推荐用A1c筛查CFRD。B
● 对CFRD患者应使用胰岛素治疗,以达到个体化的血糖控制目标。A
● 对未确诊糖尿病的IGT纤维化患者,应考虑餐前胰岛素治疗以维持体重。B
● 建议从CFRD诊断5年后开始每年监测糖尿病并发症。E
3、初始评估和糖尿病管理计划
(1)医学评估
● 1型糖尿病患者应根据情况考虑筛查自身免疫性疾病(如,甲状腺疾病、乳糜泻)。E
(2)常见合并症
● 考虑评估并治疗与糖尿病相关的常见合并症(如抑郁、阻塞性睡眠呼吸暂停)。B
4、糖尿病治疗基础:教育、营养、体力活动、劝导戒烟、心理治疗和免疫接种
(1)糖尿病自我管理教育和支持
● 糖尿病患者在糖尿病确诊后应根据需要按国家糖尿病自我管理教育和支持标准接受糖尿病自我管理教育(DSME)和糖尿病自我管理支持(DSMS)。B
● 有效的自我管理和生活质量是DSME和DSMS的主要目标,应作为治疗的一部分进行评估和监测。C
● DSME和DSMS应包括心理咨询,因为良好的情绪与良好的糖尿病预后相关。C
● 糖尿病前期人群适合参加DSME和DSMS计划,获得教育和支持以改善和保持可以预防或延缓糖尿病发病的行为。C
● 因DSME和DSMS可以节省花费并能改善预后B,所以DSME和DSMS的费用应该由第三方支付者足额报销。E
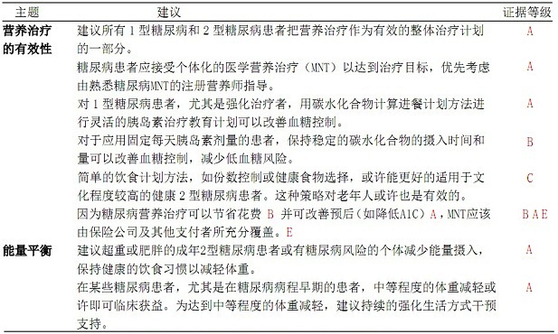
(2)营养治疗建议


(3)体力活动
● 应鼓励糖尿病或糖尿病前期儿童每天至少进行60分钟的体力活动。B
● 成年糖尿病患者应每周至少进行150分钟中等强度有氧运动(最大心率的50%~70%),每周至少3天,不能连续超过2天不运动。A
● 目前的证据支持,应鼓励所有人(包括糖尿病患者)减少静坐时间,尤其是避免长时间的静坐(>90分钟)。B
● 鼓励无禁忌证的2型糖尿病患者每周进行至少2次耐力锻炼。A
(4)戒烟
● 建议所有患者不要吸烟或使用烟草产品。A
● 戒烟咨询和其他形式的治疗是糖尿病治疗的一个常规组成部分。B
(5)心理评估与治疗
● 心理和社会状态的评估是糖尿病持续治疗的一部分。B
● 心理筛查和随访包括但不限于:对疾病的态度、对治疗和预后的期望值、情感/情绪状态、一般及与糖尿病相关的生活质量、资源(经济、社会和情感方面)以及精神病史。E
● 常规筛查心理问题,如抑郁和糖尿病相关的压抑、焦虑、饮食障碍以及认知障碍。B
● 老年糖尿病患者(≥65岁)应优先考虑进行抑郁症的筛查和治疗。B
● 糖尿病伴抑郁症的患者应接受阶梯式协作治疗方法治疗抑郁症。A
(6)免疫接种
● 儿童和成人糖尿病患者应和普通人群一样常规接种疫苗。C
● 年龄≥6个月的糖尿病患者每年都要接种流感疫苗。C
● 所有≥2岁的糖尿病患者须接种肺炎球菌多糖疫苗23(PPSV23)。C
● 年龄≥65岁的患者以前没有接种,应该接种肺炎球菌结合疫苗13(PCV13),初次接种后6~12个月再接种PPSV23。C
● 年龄≥65岁的患者如果以前接种过PPSV23,应该在≥12个月后接种PCV13。C
● 年龄在19岁至59岁的糖尿病患者如未曾接种乙肝疫苗,应该接种。C
● 年龄≥60岁的糖尿病患者如未曾接种乙肝疫苗,可以考虑接种。C
5、预防或延缓2型糖尿病
● 对于糖耐量异常(IGT)A、空腹血糖受损(IFG)E或A1c 在5.7~6.4% E之间的患者,应转诊到强化饮食和体力活动行为咨询计划单位,目标是减轻体重的7%,中等强度的体力活动(如快步走)增加到每周至少150分钟。
● 定期随访咨询非常重要。B
● 基于糖尿病预防的成本效益,这些支持计划的费用应由第三方支付。B
● 对于IGT A、IFG E或A1c在5.7~6.4% E之间,特别是那些BMI>35kg/m2,年龄<60岁和有GDM史的妇女,可以考虑使用二甲双胍治疗预防2型糖尿病。A
● 建议糖尿病前期患者应该每年进行监测以观察是否进展为糖尿病。E
● 建议筛查并治疗可改变的CVD危险因素。B
● 糖尿病自我管理(DSME)和教育支持(DSMS)计划对糖尿病前期患者接受教育和支持,以养成和保持能够预防或延缓糖尿病发生的行为习惯是合适的。C
6、血糖目标
(1)血糖控制的评估
● 对于胰岛素注射次数少、非胰岛素治疗的患者,SMBG作为教育内容的一部分或许有助于指导治疗B和/或患者自我管理。E
● 处方SMBG后,应确保患者获得持续指导,定期评估其SMBG技术和SMBG结果以及他们用SMBG数据调整治疗的能力。E
● 采用每日多次胰岛素注射(MDI)或胰岛素泵治疗的患者,应该进行自我血糖监测(SMBG),至少在每餐前均检测,偶尔在餐后、睡前、运动前、怀疑低血糖、低血糖治疗后直到血糖正常、在关键任务前(如驾驶操作)检测。B
● 对于部分成年(年龄≥25岁)1型糖尿病患者,正确使用动态血糖监测(CGM)并联合胰岛素强化治疗,是降低A1c的有效方法。A
● 虽然CGM在儿童、青少年和青年患者中降低A1c的证据不强,但CGM或许对该人群有帮助。是否成功与对这种仪器持续使用的依从性相关。B
● 对于无症状低血糖和/或频发低血糖的患者,CGM可作为SMBG的一种辅助工具。C
● 由于CGM的依从性变化较大,所以在处方前应评估患者持续应用CGM的能力。E
● 处方CGM时,需要加强糖尿病教育、培训和支持,以获得最佳的CGM实施和持续使用。E
(2)A1c检测
● 对于治疗达标(和血糖控制稳定)的患者,每年应该至少检测2次A1c。E
● 对更改治疗方案或血糖控制未达标患者,每年检测四次A1c。E
● 应用即时A1c检测有助于及时更改治疗方案。E
(3)A1c目标
● 降低A1c到7%左右或以下可减少糖尿病微血管并发症,如果在诊断糖尿病后立即良好控制血糖,可以减少远期大血管疾病。所以,对多数非妊娠成人合理的A1c控制目标是<7%。B
● 对于部分无明显低血糖或其他治疗副作用的患者,建议更严格的A1c目标(如<6.5%)或许也是合理的。这些患者可能包括那些糖尿病病程较短、仅用生活方式或二甲双胍治疗的2型糖尿病患者、预期寿命较长或无明显心血管疾病(CVD)的患者。C
● 对于有严重低血糖病史、预期寿命有限、有晚期微血管或大血管病并发症、有较多的伴发病,以及尽管实施了糖尿病自我管理教育(DSME)、适当的血糖检测或应用了包括胰岛素在内的多种有效剂量的降糖药物,而血糖仍难达标者的病程较长的糖尿病患者,较宽松的A1c目标(如<8%)或许是合理的。B
(4)低血糖
● 有低血糖风险的患者在每次随访时应该询问症状性和无症状性低血糖。C
● 清醒的低血糖患者,虽可选用任何形式的含有葡萄糖的碳水化合物,但葡萄糖(15~20g)是治疗首选。如果15分钟后SMBG依然为低血糖,应该重复上述治疗。SMBG血糖正常后,患者应进餐或小吃,以预防低血糖复发。E
● 所有具有严重低血糖风险的患者应处方胰高血糖素,指导看护人员或家人如何使用胰高血糖素。胰高血糖素给药不限于医护专业人员。E
● 对于有无症状低血糖或出现过1次或以上严重低血糖的糖尿病患者,应重新评估其治疗方案。E
● 使用胰岛素治疗的患者如有无感知低血糖或严重低血糖发作,建议放宽血糖控制目标,严格避免近几周内再次发生低血糖,以部分逆转无症状性低血糖并减少未来发生低血糖的风险。A
● 如发现认知功能较低和/或认知功能下降,建议持续评估其认知功能,临床医生、患者和看护人员应高度警惕低血糖。B
7、血糖治疗方案
(1)1型糖尿病的药物治疗
● 大多数1型糖尿病患者应该用MDI注射(每天注射3~4次基础和餐时胰岛素)或连续皮下胰岛素输注(CSII)方案治疗。A
● 应该教育大多数1型糖尿病患者如何根据碳水化合物摄入量、餐前血糖和预期运动量调整餐前胰岛素剂量。E
● 大多数1型糖尿病患者应该使用胰岛素类似物以减少低血糖风险。A
(2)2型糖尿病的药物治疗
● 如果没有禁忌证且能够耐受,二甲双胍是2型糖尿病起始治疗的首选药物。A
● 在新诊断的2型糖尿病患者,如有明显的高血糖症状和/或血糖或A1c水平明显升高,一开始即考虑胰岛素治疗,加或不加其他药物。E
● 如果最大耐受剂量的非胰岛素单药治疗在3个月不能达到或维持A1C目标,加第二种口服药物、胰高血糖素样肽-1(GLP-1)受体激动剂或基础胰岛素。A
● 以患者为中心的方案应该用以指导药物的选择。考虑的因素包括有效性、花费、潜在的副作用、对体重的影响、伴发病、低血糖风险和患者的意愿。E
● 由于2型糖尿病是一种进行性疾病,多数2型糖尿病患者最终需要胰岛素治疗。B
(3)减重手术
● BMI>35 kg/m2的成人2型糖尿病患者,尤其是糖尿病或相关伴发病通过生活方式和药物治疗难以控制者,可以考虑进行减肥手术治疗。B
● 已经接受减重手术的2型糖尿病患者需要长期生活方式支持与医学监测。B
● 尽管小型研究表明BMI在30~35kg/m2之间的2型糖尿病患者接受减肥手术也可更好控制血糖,但目前缺乏充足的证据推荐对BMI<35 kg/m2 的患者进行手术。E
8、心血管疾病和风险管理
(1)高血压/血压控制
筛查和诊断
● 糖尿病患者每次随访时均应测量血压。血压升高的患者,应该改日重复测量证实。B
目标
● 糖尿病合并高血压的患者收缩压控制目标应该<140mmHg。A
● 较低的收缩压目标,如<130mmHg,如果不增加治疗负担,可能适合部分患者,如年轻患者。C
● 糖尿病患者舒张压应该控制在<90mmHg。A
● 较低的收缩压目标,如<80 mmHg,如果不增加治疗负担,可能适合部分患者,如年轻患者。B
治疗
● 建议血压>120/80mmHg的患者改变生活方式以降低血压。B
● 血压明确≥140/90mmHg,除接受生活方式治疗外,还应立即接受药物治疗,并及时调整药物剂量使血压达标。A
● 血压升高的生活方式治疗包括超重者减轻体重;阻断高血压膳食疗法(DASH)的膳食方案(包括减少钠摄入和增加钾摄入);中等量的酒精摄入;以及增加体力活动。B
● 糖尿病并高血压患者的药物治疗方案应包括一种血管紧张素转化酶(ACE)抑制剂或血管紧张素受体拮抗剂(ARB)B。 如果一类药物不能耐受,应该用另一类药物代替。C
● 为使血压控制达标,常需联用多种药物(包括最大剂量的噻嗪类利尿剂和ACEI/ARB)。B
● 如果已经应用ACE抑制剂、ARB类或利尿剂,应监测血肌酐/估计肾小球滤过率(eGFR)和血钾水平。E
● 糖尿病并慢性高血压的孕妇,为了母亲长期健康和减少胎儿发育损害,建议血压目标值为110~129/65~79 mmHg。妊娠期间,ACE抑制剂和ARB类均属禁忌。E
(2)血脂异常/血脂管理
筛查
● 成人在首次诊断、初次医学评估和/或年龄达40岁时筛查血脂是合理的,以后应定期复查(如每1~2年)。E
治疗推荐与目标
● 糖尿病患者为改善血脂,建议生活方式干预,主要包括:减少饱和脂肪、反式脂肪和胆固醇的摄入;增加n-3脂肪酸、粘性纤维、植物甾烷醇/甾醇的摄入;减轻体重(如有指征);增加体力活动。A
● 对甘油三酯水平升高(TG≥1.7mmol/L)和/或HDL胆固醇降低(男性<1.0mmol/L,女性<1.3mmol/L)的患者,强化生活方式治疗和优化血糖控制。C对空腹甘油三酯≥5.7mmol/L的患者,评估继发性原因并考虑药物治疗以减少胰腺炎的风险。C
● 所有年龄段的糖尿病伴冠心病患者,应该在生活方式干预的基础上使用高强度他汀类治疗。A
● 对年龄<40岁且有其他心血管危险因素的患者,考虑在生活方式干预的基础上使用中等或高强度的他汀治疗。C
● 年龄在40~75岁无其他心血管危险因素的糖尿病患者,考虑在生活方式干预的基础上使用中等强度的他汀治疗。A
● 年龄在40~75岁并伴有其他心血管危险因素的糖尿病患者,考虑在生活方式干预的基础上使用高强度的他汀治疗。B
● 对年龄>75岁无其他心血管危险因素的患者,考虑在生活方式干预的基础上使用中等强度的他汀治疗。B
● 对年龄>75岁并伴有其他心血管危险因素的患者,考虑在生活方式干预的基础上使用中等或高强度的他汀治疗。B
● 在临床实践中,医务人员或许需要基于个体化患者对药物的应答(如副作用、耐受性、LDL胆固醇水平)调整他汀治疗的强度。E
● 胆固醇实验室检测或许有助于监测治疗的依从性,但对治疗稳定的患者或许并不需要。E
● 联合治疗(他汀/贝特和他汀/烟酸)未能够提供除他汀类药物单药治疗之外的额外的心血管益处,因此通常不予推荐。A
● 妊娠期间禁用他汀治疗。B
(3)抗血小板药物
● 心血管风险增加的1型及2型糖尿病患者(10年风险>10%),考虑阿司匹林一级预防治疗(剂量75~162mg/d)。这包括大部分>50岁的男性或>60岁的女性,并至少合并一项其他主要危险因素(CVD家族史、高血压、吸烟、血脂异常或蛋白尿)者。C
● CVD低危的成年糖尿病患者(10年CVD风险<5%,如<50岁男性或<60岁女性且无其他主要CVD危险因素者)不应推荐使用阿司匹林预防CVD,因为出血的潜在副作用可能抵消了其潜在益处。C
● 这个年龄组具有多项其他危险因素的患者(如10年风险在5~10%),需要临床判断。E
● 有CVD病史的糖尿病患者用阿司匹林(剂量75~162mg/d)作为二级预防治疗。A
● 有CVD病史和阿司匹林过敏的糖尿病患者,应该使用氯吡格雷(剂量75mg/d)。B
● 发生急性冠脉综合征后,双联抗血小板治疗一年是合理的。B
(4)冠心病
筛查
● 对于无症状的患者,不推荐常规筛查冠心病,因为只要对心血管危险因素给予治疗,常规筛查冠心病并不会改善结局。A
治疗
● 确诊伴有CVD的患者,用阿司匹林和他汀治疗(如果没有禁忌证)A,并考虑使用ACEI C、以减少心血管事件的风险。
● 对于既往有心肌梗死的患者,应该在心梗后持续使用β-受体阻滞剂至少2年。B
● 有心力衰竭症状者,避免使用噻唑烷二酮类药物。A
● 对于病情稳定的充血性心力衰竭(CHF)者,如果肾功能正常,可以应用二甲双胍。在CHF病情不稳定或因CHF住院的患者,应避免使用二甲双胍。B
9、微血管并发症和足部治疗
(1)肾病
一般推荐
● 优化血糖控制,以减少肾病风险或延缓糖尿病肾脏疾病的进展。A
● 优化血压控制,以减少肾病风险或延缓糖尿病肾脏疾病的进展。A
筛查
● 病程≥5年的1型糖尿病及所有2型糖尿病患者从诊断开始,应该至少每年定量评估尿白蛋白(如尿白蛋白肌酐比值,UACR)和估算肾小球滤过率(eGFR)。B
治疗
● 糖尿病患者如果血压和UACR正常(<30 mg/g),不建议应用ACEI或ARB作为糖尿病肾脏疾病的一级预防。B
● 除了妊娠期间外,推荐使用ACEI或ARB类治疗中度升高(30~299mg/d)C或尿白蛋白排泄率≥300mg/d的患者。A
● 应用ACE抑制剂、ARBs、利尿剂者,监测血清肌酐及血钾水平观察是否发生肌酐升高和血钾变化。E
● 有白蛋白尿的患者持续监测UACR是合理的,以便评估糖尿病肾脏疾病进展。E
● 当估计GFR(eGFR)<60ml/min/1.73 m2时,评估和治疗CKD的潜在并发症。E
● 如果肾病发病原因不明确、治疗困难或者晚期肾脏疾病时,应该把患者转诊给有经验的肾病专科医生。B
营养
● 对于糖尿病肾脏疾病的患者,不建议减少蛋白质摄入低于每日建议摄入量(0.8g/kg/d)以下(基于理想体重),因为这并不能改变血糖控制、心血管危险因素控制或GFR下降的过程。A
(2)视网膜病变
一般推荐
● 优化血糖控制以降低糖尿病视网膜病变风险或延缓其进展。A
● 优化血压控制以降低糖尿病视网膜病变风险或延缓其进展。A
筛查
● 成人1型糖尿病患者在糖尿病发病后的5年内,应该接受眼科医师或验光师散瞳后综合性眼科检查。B
● 2型糖尿病患者确诊后应该尽早接受眼科医师或验光师散瞳后综合性眼科检查。B
● 一次或多次眼科检查正常者,可考虑每2年检查1次。有糖尿病视网膜病变的1型和2型糖尿病患者,应由眼科医师或验光师每年检查1次。若视网膜病变进展或威胁视力,需要增加检查的频率。B
● 高质量的眼底照相可以检出大多数有临床意义的糖尿病视网膜病变。应由训练有素的眼科医师阅片。虽然视网膜照相可以作为视网膜病变的一个筛查工具,但不能替代综合性眼科检查。进行一次全面的眼科检查后,由眼科专家推荐随访频次。E
● 计划怀孕或已经怀孕的女性糖尿病患者应该进行综合性眼科检查,综合评价糖尿病视网膜病发生和/或发展风险。妊娠前三个月应进行眼科检查,随后整个妊娠期间和产后1年密切随访。B
治疗
● 有任何程度黄斑水肿、严重非增殖性糖尿病视网膜病变(NPDR)或任何增殖性糖尿病视网膜病(PDR)的患者,应该立即转诊给有治疗糖尿病视网膜病变丰富经验的眼科医师。A
● 高危PDR、临床明显的黄斑水肿和部分严重NPDR患者,进行激光光凝治疗可以降低失明的危险。A
● 糖尿病黄斑水肿是抗血管内皮生长因子(VEGF)治疗的指征。A
● 由于阿司匹林不增加视网膜出血的风险,视网膜病变的存在不是阿司匹林治疗的禁忌证。A
(3)神经病变
● 所有2型糖尿病确诊时和1型糖尿病确诊5年后应该筛查糖尿病周围神经病变(DPN),使用简单的临床检查手段(如10g尼龙丝)进行筛查,以后至少每年筛查一次。B
● 在晚期疾病患者应该考虑筛查心血管自主神经病变(CAN)的症状和体征(体位性血压变化测定、心率变异性)。E
● 严格控制血糖是唯一的有确切疗效的预防或延缓1型糖尿病患者A DPN和CAN的策略,并可延缓某些2型糖尿病神经病变的进展。B
● 评估和治疗患者以减轻DPN相关的疼痛B和自主神经病变的症状,从而改善生活质量。E
(4)足部治疗
● 对所有糖尿病患者每年进行全面的足部检查,以确定溃疡和截肢的危险因素。足部检查应该包括视诊和评估足动脉搏动。B
● 对足部感觉缺失、足部畸形和溃疡的患者,应在每次就诊时进行足部检查。E
● 对所有糖尿病患者都应给予糖尿病足自我保护的教育。B
● 对于足溃疡及高危足患者(如透析患者、Charcot足、有足溃疡或截肢病史者),推荐多学科管理。B
● 对吸烟、有保护性感觉缺失(LOPS)、畸形、或既往有下肢并发症者,应该转诊给足病专家进行持续性预防治疗和终生监护。C
● 首次筛查外周动脉病变(PAD)时,应该包括跛行的病史并评估足动脉搏动。C
● 明显跛行或踝肱指数异常者,应该进行进一步的血管评估,考虑运动、药物和手术方式。C
10、老年人
● 对于身体良好、无认知障碍、预期寿命较长的患者,应该制定与年轻的成人糖尿病患者相同的治疗目标。E
● 对一些老年糖尿病患者放宽血糖控制目标是合理的,制定个体化的标准,但所有患者都应避免导致症状或急性高血糖并发症的高血糖。E
● 考虑患者获益时间表及具体患者,老年患者的其他心血管危险因素应该予以治疗。对于所有老年患者都应该治疗高血压。调节血脂和阿司匹林治疗在预期寿命不少于一级和二级预防试验时间段的患者或许有益。E
● 老年患者进行糖尿病并发症筛查应该个体化,但应该特别注意导致功能障碍的并发症。E
● 老年糖尿病患者(年龄≥65岁)应该考虑优先进行抑郁症的筛查和治疗。B
11、儿童和青少年(主要是1型糖尿病)
(1)血糖控制
● 所有儿童糖尿病患者,建议A1c目标<7.5%。E
(2)自身免疫性疾病
● 在诊断或有症状时评估其他自身免疫性疾病。E
(3)乳糜泻
● 1型糖尿病的儿童总血清IgA水平正常者,在诊断糖尿病之后考虑检查组织型谷氨酰胺转移酶或脱酰氨基醇抗体以筛查乳糜泻。E
● 如有乳糜泻家族史、出现生长发育停滞、体重不增、下降、腹泻、胃肠胀气、腹痛或吸收不良体征或儿童频发不能解释的低血糖或血糖控制不良时,应该考虑检查。E
● 活检确诊乳糜泻的儿童应无麸质饮食,并咨询擅长管理糖尿病和乳糜泻的营养师。B
(4)甲状腺疾病
● 1型糖尿病患儿在诊断后考虑筛查甲状腺过氧化物酶抗体和甲状腺球蛋白抗体。E
● 1型糖尿病一经诊断,检测TSH浓度是合理的。如果TSH水平正常,考虑每1~2年复查一次,特别是如果患者有甲状腺功能异常的症状、甲状腺肿、生长发育异常或血糖变异不正常者。E
(5)心血管危险因素的管理
高血压
● 每次随访均应测量血压。如发现儿童有正常高值血压(是指收缩压或舒张压持续高于同年龄、性别、身高组的第90百分位数)或高血压(是指收缩压或舒张压持续高于同年龄、性别、身高组的第95百分位数)应该复测三天血压证实。B
● 正常高值血压(是指收缩压或舒张压持续高于同年龄、性别、身高组的第90百分位数)的起始治疗应包括饮食干预、运动,如果需要,应控制体重和增加体力活动。如果生活方式干预3~6个月血压仍不达标,应考虑药物治疗。E
● 高血压(是指收缩压或舒张压持续高于同年龄、性别、身高组的第95百分位数)一旦确诊,即应考虑药物治疗。E
● ACEI或ARB类药物应该是治疗高血压的首选药物,由于其潜在的致畸副作用,应进行适当的生殖咨询。E
● 控制目标值是血压持续低于同年龄、性别、身高组的第90百分位数。E
血脂异常
筛查
● 所有≥2岁的儿童在诊断糖尿病后,考虑检查空腹血脂谱(在血糖得到控制后)。E
● 如果血脂不正常,每年检查血脂是合理的。如LDL胆固醇值在可接受的危险水平(<2.6mmol/L)以内,每5年复查血脂谱是合理的。E
治疗
● 起始治疗可包括优化血糖控制和应用旨在降低饮食中饱和脂肪酸含量的美国心脏协会规范饮食2实施医学营养治疗。B
● 10岁以上患者,如在医学营养治疗和生活方式改变后,LDL-C>4.1mmol/L,或LDL-C>3.4mmol/L且伴一个或多个CVD危险因素,加用他汀类药物是合理的。E
● 治疗目标是LDL-C<2.6mmol/L。E
c. 吸烟
● 在糖尿病起始和随访治疗时获取吸烟史,劝阻不吸烟者不要吸烟,鼓励吸烟者戒烟。B
(6)微血管并发症
肾病
● 糖尿病病程超过5年的儿童患者,应该考虑每年筛查白蛋白尿水平,取随机尿样检测白蛋白与肌酐的比值(UACR)。B
● 在初次评估时检测肌酐清除率/估算肾小球滤过率,以后根据年龄、糖尿病病程和治疗情况决定。E
● 如果3次尿标本至少2次UACR升高(>30mg/g),应该考虑应用ACEI治疗,逐渐加量使白蛋白排泄率恢复正常。通过改善血糖控制和年龄特异性的血压,应该在6个月内达标。B
视网膜病变
● 儿童青春期启动或≥10岁且患糖尿病病程3~5年,应该进行首次散瞳和综合性眼科检查。B
● 首次检查后,通常推荐每年进行常规随访。按照眼科专家的建议,可以减少检查频率,每两年检查一次或许是可以接受的。E
神经病变
● 儿童青春期启动或≥10岁且1型糖尿病病程5年,考虑每年全面的足部检查。E
(7)糖尿病自我管理教育和支持
● 在糖尿病诊断时,年轻的1型糖尿病患者和父母/监护人(<18岁)应该根据国家标准接受个体化的DSME和DSMS,以后常规进行。B
(8)从儿科到成人治疗的过渡
● 青少年过渡到成人期间,医疗卫生人员和家人必须认识到他们的许多弱点B,并在青少年早期到中期,至少在过渡前1年做好准备。E
● 儿科医师和成人健康保健人员应为青少年和刚成年的患者协助提供支持和联系资源。B
(9)心理问题
● 在诊断和常规随访治疗时,评估可影响糖尿病治疗依从性的心理问题和家庭压力,并适时转诊到心理健康专业人员(尤其是对儿童糖尿病有经验的)。E
● 鼓励发展适宜的家庭参与的儿童和青少年糖尿病管理模式,但应认识到过早应用会导致儿童依从性下降和血糖控制恶化。B
12、孕期糖尿病管理
● 进行孕前咨询达到血糖严格控制,以减少先天异常的风险,强调A1c达到<7%(如果不发生低血糖可以达到)。B
● 育龄期性活跃的妇女如果没有使用可靠的避孕措施,应该避免潜在致畸的药物(ACEI、他汀等)。B
● 妊娠期糖尿病应首先进行饮食和运动治疗,如果需要,应该加用药物治疗。A
● 孕前糖尿病的妇女应该在孕早期进行基线眼科检查,以后根据视网膜病变的程度进行监测。B
● 由于怀孕时红细胞的转换变化可降低A1c的正常水平,怀孕时A1c的目标是<6%(如果不发生显著的低血糖可以达到)。B
● 怀孕时常用的药物包括胰岛素、二甲双胍和格列本脲;大多是药物通过胎盘或缺乏长期安全性的数据。B
13、医院、私人疗养院和专业护理机构的糖尿病治疗
住院糖尿病患者的治疗
● 在入院时即应进行糖尿病患者的出院后计划,出院时做好糖尿病治疗指导。E
● 不鼓励住院患者使用滑动刻度胰岛素注射器。A
● 所有住院的糖尿病患者都应在其病历档案中明确标识。E
危重患者
● 血糖持续高于10mmol/L的高血糖患者,应该起始胰岛素治疗。一旦开始胰岛素治疗,推荐大多数危重患者将血糖控制在7.8~10.0mmol/L之间。A
● 更严格的目标,如6.1~7.8mmol/L对某些患者可能是合适的,只要在无明显低血糖的前提下能达到这一目标。C
● 重症患者需要静脉应用胰岛素,这已经证明是安全有效的,可将血糖控制在目标范围且不增加严重低血糖的风险。E
非危重患者
● 如果用胰岛素治疗,餐前血糖目标一般<7.8mmol/L,随机血糖<10.0mmol/L,这样的血糖控制目标是合理的,但应安全达标。以前严格控制血糖稳定的患者可制定更严格的血糖控制目标。有严重伴发病的患者,适当放宽血糖目标。C
● 经口进食较差或不能经口进食的患者首选基础加校正胰岛素方案。营养摄入较好的患者优先选择基础胰岛素、餐前胰岛素、校正胰岛素方案。A
● 按时皮下注射胰岛素,是非危重患者达到和维持血糖控制的首选方法。C
● 每个医院或医疗机构应制定实施低血糖治疗流程。应对每位患者制定低血糖预防和治疗计划。医院内低血糖发作应在医疗文书中记录并进行跟踪。E
● 所有入院糖尿病患者如果入院前3月未检测A1c,考虑行A1c检查。E
● 未诊断糖尿病的但有糖尿病危险因素的患者,住院期间发现高血糖考虑检测A1c。E
● 无糖尿病史的患者如住院期间如发现血糖升高,出院时应制定合适的随访检查和治疗计划。E
- 评价此内容
- 我要打分
近期推荐
热门关键词
最新会议
- 2013循证医学和实效研究方法学研讨会
- 欧洲心脏病学会年会
- 世界帕金森病和相关疾病2013年会议
- 英国介入放射学学会2013年第25届年会
- 美国血液学会2013年年会
- 美国癫痫学会2013年第67届年会
- 肥胖学会 2013年年会
- 2013年第9届欧洲抗体会议
- 国际精神病学协会 2013年会议
- 妇科肿瘤2013年第18届大会
- 国际创伤压力研究学会2013年第29届…
- 2013年第4届亚太地区骨质疏松症会议
- 皮肤病协会国际2013年会议
- 世界糖尿病2013年大会
- 2013年国际成瘾性药年会
- 彭晓霞---诊断试验的Meta分析
- 武姗姗---累积Meta分析和TSA分析
- 孙凤---Network Meta分析
- 杨智荣---Cochrane综述实战经验分享
- 杨祖耀---疾病频率资料的Meta分析
合作伙伴
Copyright g-medon.com All Rights Reserved 环球医学资讯 未经授权请勿转载!
网络实名:环球医学:京ICP备08004413号-2
关于我们|
我们的服务|版权及责任声明|联系我们
互联网药品信息服务资格证书(京)-经营性-2017-0027
互联网医疗保健信息服务复核同意书 京卫计网审[2015]第0344号




会员登录

