江泽飞主任:NCCN乳腺癌指南中国历程(2006~2016)
NCCN乳腺癌临床实践指南于2006年引入中国,至今已有十年时间。本着“洋为中用”“学习吸收”“创新提高”的宗旨,中国专家结合国际进展、中国实践,制定修改完善了NCCN指南中国版(cNCCN),推动了我国乳腺癌诊治的规范化进程。本文回顾了NCCN指南进入中国的十年发展史,重温一些重要的更新,总结成熟之路,以飨同道。
一、 2006—2011:洋为中用,实践提高
2006年,在孙燕院士的召集下,我国专家组讨论制定了第一版cNCCN指南,在学习美国版指南的基础上,结合我国实际情况,提出了适当的调整。同时为了突出“1”“2A”“2B”“3”级之间的循证等级差异,指南特别注意采用“推荐”“建议”和“考虑”等字眼来进行描述,以便将不同级别的证据显著区别开来。此时,TNM分期作为基本原则,指导乳腺癌的诊疗选择。随后乳腺癌分子分型逐渐受到重视,根据不同受体表达进行分类治疗逐渐成熟,虽然指南病并没有明确规定乳腺癌分子亚型,但结合TNM分期与受体表达情况制订治疗方案已成为乳腺癌治疗的最基本策略。总体上,乳腺癌辅助技术逐渐丰富、成熟,局部处理不断精确、低创,全身治疗更加精准、有效(表1)。

二、 化疗:靶向时代,难说再见
乳腺癌的治疗,无论在疾病的早期,还是复发转移阶段,化疗都占有重要地位。几十年来,基于大型临床试验的结果及治疗理念的进步,乳腺癌的化疗方案不断更新优化,化疗的适应人群也进一步明确。在精准医学时代的今天,我们需要更加精细的化疗,争取选择正确的患者在适宜的时间采取合适的化疗方案,避免化疗不足或过度。
乳腺癌辅助化疗目的是杀灭亚临床微转移灶,降低复发及远处转移风险。在经历了开始的单纯手术,到经典的环磷酰胺+甲氨蝶呤+氟尿嘧啶(CMF)方案,我们看到了术后接受辅助化疗对于患者生存获益的提高。B-15试验结果证实的4个周期的蒽环类联合环磷酰胺化疗(AC)等效于CMF方案,且应用更加简单、疗程更短,奠定了蒽环类在乳腺癌辅助治疗中的地位。随后紫杉类开始崭露头角,9735试验比较了紫杉类联合环磷酰胺(TC)与AC辅助化疗的疗效。该试验入组了较多的中低危患者,结果显示了对于该组人群,TC方案带来了无进展生存期(DFS)及总生存(OS)的提高,该方案也成为辅助化疗中的重要方案纳入2008年NCCN指南。
在关注疗效的同时,如何降低化疗的副反应,选择“高效、低毒”的方案成为人们研究的重点,9344、BCIRG001等试验已经证实对于一些高危患者,术后辅助治疗可接受AC后序贯紫杉类(AC-T)或同时联合紫杉类(TAC)的化疗。在此基础上,BCIRG005比较了两者的异同性,结果显示两组虽然在DFS和OS上无明显差异,但序贯组血液学毒性显著低于联合组,因此在2013版NCCN指南中,将TAC方案改为其他可选方案,AC-T成为优选辅助化疗方案之一。自此,辅助阶段可针对不同危险度的人群分别优选AC、TC或AC-T等方案(表2),乳腺癌的辅助化疗趋于完善。

乳腺癌分子亚型的出现,使我们认识到并非所有的患者都需要化疗,对于一些低危(如淋巴结阴性,大小<2cm,HER2阴性,Ki-67低表达)的Luminal 型乳腺癌可能仅需要内分泌治疗就可以获得很好的获益,但是对于那些有一定的危险度的患者(如淋巴结无转移或微转移,大小>0.5cm,ER阳性,HER2阴性)是否需要化疗仍有疑问。21基因检测技术的发展使得人们可以精确评估预后,判断内分泌治疗和化疗的反应性,从而决定患者是否需要接受辅助化疗。2008年NCCN指南明确了基因检测的适应人群(ER阳性,HER2阴性,淋巴结阴性,pT1b,pT1c,pT2,pT3),推荐对具有高基因复发评分(RS)≥31的患者行辅助化疗(2B类证据)。但是,考虑到目前尚没有基于中国乳腺癌人群基因组的检测标准,且缺乏相关机构检测共识,cNCCN指出21基因检测可作为参考手段,但目前不作为常规推荐。
三、 内分泌治疗:挑战标准,精益求精
对于激素受体(HR)阳性的乳腺癌,内分泌治疗是其重要治疗手段,不论其年龄,淋巴结状态或是是否应用化疗,都应考虑接受内分泌治疗。100年前Beatson采用卵巢切除术成功治疗绝境前晚期乳腺癌,开启了乳腺癌内分泌治疗的先河。其后他莫昔芬(TAM)问世,5年TAM作为绝经前后,激素受体阳性乳腺癌患者术后辅助内分泌治疗的“金标准”已有二十余年历史。近十年来,内分泌治疗发展日新月异,不论是最佳疗程还是最佳药物,都在不断受到挑战(表3)。

对于绝经前HR阳性早期乳腺癌,术后5年TAM治疗可以减少47%的复发率和26%的死亡率。研究表明TAM的疗效具有延续效应,直到10年仍能显示TAM持续获益,因此人们开始探索是否延长TAM的使用时间可以带来进一步获益。ATLAS研究比较了10年TAM与标准5年TAM治疗早期乳腺癌疗效,共入组了来自36个国家的近7000例HR阳性患者,其中接近一半的患者为腋结阳性。结果显示10年TAM与5年TAM相比,进一步降低了乳腺癌复发率和乳腺癌死亡率,第10年后可将乳腺癌复发相对风险降低25%。因此,对于年轻高危患者,可考虑延长内分泌治疗至10年,这也成为2013年NCCN指南的重要更新。
随着第三代芳香化酶抑制剂的问世,TAM在乳腺癌内分泌治疗各阶段的地位受到了挑战。对于绝经后早期乳腺癌患者,BIG1-98、ATAC、TEAM等试验已经证实,5年AI辅助治疗的疗效优于TAM,是绝经后患者的标准治疗。而对于绝经前乳腺癌患者,TEXT、SOFT研究的结果联合分析显示,相比于OFS+TAM,OFS+AI能够明显改善无疾病生存、无乳腺癌复发与无远处复发时间;亚组分析显示,具有高危因素如淋巴结阳性、肿瘤最大径>2cm(经化疗亚组)的患者,OFS+AI较OFS+TAM(5年)的无乳腺癌复发时间绝对获益在两项研究中分别为5.5%、3.9%;而临床病理特征较低危的患者(无化疗亚组),OFS+TAM与OFS+AI两组的绝对获益差异较小。因此,在2016年最新的NCCN指南上,芳香化酶抑制剂5年+卵巢功能抑制/去势作为1类证据,成为绝经前辅助内分泌治疗的推荐方案之一,并注明“基于SOFT和TEXT临床试验结果,对于绝经前高复发风险(年轻、高分级、淋巴结转移)患者,推荐芳香酶抑制剂或他莫昔芬5年加卵巢去势”。
对于HR阳性晚期乳腺癌,AI是解救内分泌治疗的首选药物,绝经前患者需联合卵巢去势。对于AI治疗失败后的患者如何选择内分泌解救治疗一直是研究的热点。CONFIRM及China CONFIRM研究证实了氟维司群500mg疗效优于250mg,用于AI治疗失败后的患者具有很大优势。近年来,在内分泌治疗基础上联合靶向药物治疗晚期HR阳性乳腺癌的研究成为热点,特别是mTOR抑制剂和CDK4/6抑制剂。BOLERO-2试验显示,对于既往非甾体类芳香化酶抑制剂失败的患者,依西美坦联合mTOR抑制剂依维莫司可带来PFS的获益,2012年NCCN指南也注明对于符合BOLERO-2入组人群的患者,可考虑依西美坦联合依维莫司的解救治疗方案。
PALOMA 1研究中入组的两个队列中分别有10%和14%的患者在辅助治疗过程中接受过来曲唑的治疗,而无针对晚期疾病的系统治疗,结果表明来曲唑联合CDK4/6抑制剂palbociclib的效果明显优于单用来曲唑,明显延长了无进展生存时间,PALOMA 3研究结果表明,palbociclib联合氟维司群较单用氟维司群可改善无进展生存时间(9.2个月与3.8个月,HR=0.422),耐受性良好,证实palbociclib联合氟维司群是乳腺癌内分泌治疗后进展有效的治疗选择,这也作为1类证据成为2016年NCCN指南晚期乳腺癌内分泌治疗推荐方案之一。
四、 靶向治疗:精准检测,持续抑制
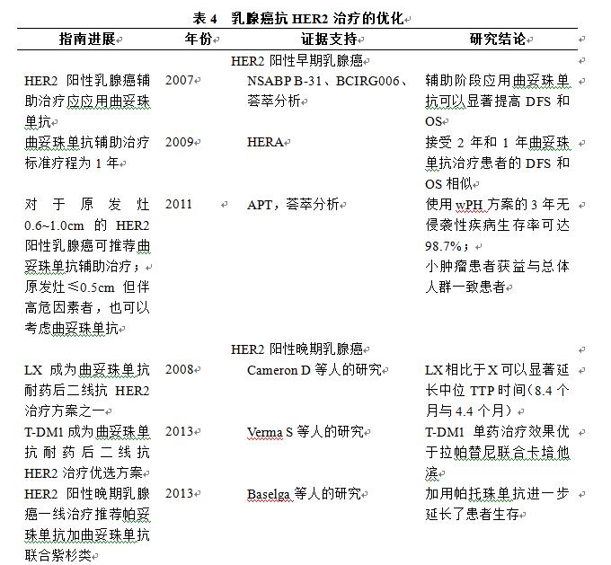
分子靶向治疗是当今肿瘤治疗领域的热点。对于HER2阳性乳腺癌,曲妥珠单抗的问世明显改善了该类患者的预后。近年来抗HER-2治疗不断发展,从建立检测标准,确定最佳疗程,到新药研发,乳腺癌靶向治疗体系正逐渐完善(表4)。

正确检测和评定乳腺癌的HER2蛋白表达和基因扩增状态,对乳腺癌的临床治疗和预后判断至关重要。为了推广HER2标准化检测,2007cNCCN指南制定了我国开展HER2检测的标准,对实验室资质及结果判定等做了规范。规定HER2仅可在经鉴定合格,能够开展该检测的实验室中进行,免疫组化(ICH)和荧光原位杂交(FISH)技术均可用于HER2的检测,对于HER2(++)的患者,均应行FISH进一步鉴定结果。
曲妥珠单抗在HER2阳性晚期乳腺癌试验的成功,推动了辅助治疗阶段靶向治疗的发展。NSABP B-31、BCIRG006等试验均已证明,辅助阶段应用曲妥珠单抗可以显著提高DFS和OS。荟萃分析进一步显示对于原发灶>1cm,不管有无淋巴结转移,化疗加用曲妥珠单抗后可以显著降低复发风险,提高无病生存。基于这些实验研究结果,2007年NCCN指南推荐HER2阳性乳腺癌辅助治疗应接受曲妥珠单抗的治疗,并列出了含曲妥珠单抗的辅助、新辅助推荐治疗方案。在治疗疗程方面,HERA旨在比较曲妥珠单抗辅助治疗1年以上能否带来总生存的获益,随访结果显示接受2年和1年曲妥珠单抗治疗患者的DFS和OS相似,因此指南推荐辅助阶段曲妥珠单抗标准治疗疗程为1年。
近年来抗HER2治疗适应症不断扩大,特别是针对HER2阳性小肿瘤(<1cm)。曲妥珠单抗辅助治疗的几项大型临床试验亚组分析及荟萃分析显示,小肿瘤患者获益与总体人群一致。APT研究提示这部分患者使用wPH方案的3年无侵袭性疾病生存率可达98.7%。因此指南推荐对于原发灶0.6~1.0cm的HER2阳性乳腺癌可推荐曲妥珠单抗辅助治疗,原发灶≤0.5cm但伴高危因素者,也可以考虑曲妥珠单抗。
在HER2阳性晚期乳腺癌治疗领域,近年来不断出现新的靶向药物,丰富了晚期解救治疗手段。对于曲妥珠单抗失败后的二线抗HER2治疗,研究表明拉帕替尼联合卡培他滨(LX)相比于单药卡培他滨可以显著延长中位TTP时间(8.4个月与4.4个月),LX成为曲妥珠单抗进展后二线可选治疗方案之一,并纳入2008年NCCN指南。其后,Verma等人的研究显示T-DM1单药治疗曲妥珠单抗失败的转移性乳腺癌,效果优于拉帕替尼联合卡培他滨,推动了T-DM1成为2013年指南推荐的二线靶向治疗首选方案。
在二线靶向治疗药物不断丰富的同时,近几年一线抗HER2治疗也有了重要进展。研究发现在曲妥珠单抗联合紫杉类药物的基础上,加用帕托珠单抗进一步延长了患者生存,因此NCCN指南推荐帕妥珠单抗加曲妥珠单抗联合紫杉类药物是HER2阳性乳腺癌一线首选方案,但由于帕托珠单抗国内尚未上市,目前我国HER2阳性乳腺癌专家共识推荐转移性乳腺癌一线首选仍是紫杉类联合曲妥珠单抗为主的化疗,可在此基础上联合卡培他滨。
五、 精准指导,全程管理
如今乳腺癌治疗已经进入精准指导下的个体化全程管理时代。对于一个早期患者,精确分期、精准分型非常重要。
术前治疗是一个很好的平台,这个阶段的治疗能够明确患者对于药物的治疗反应,及时调整治疗方案。术前治疗需要有效精准的全程管理,通过乳腺核磁精准定位定性,通过PET-CT、循环肿瘤细胞准确分期指导精准医疗,通过组织学和血液学的检测精准识别肿瘤遗传学信息,迅速开始短程有效的个体化治疗。对于一个术后辅助治疗的患者,术后的肿瘤组织标本检测的准确性尤为关键。医生在制订患者辅助治疗方案时应该综合考量患者复发风险、治疗反应、耐受性之间的平衡。
在精准医疗时代的今天,除了传统的预后指标,更为先进的分子遗传学指标应得到重视,通过对肿瘤组织的遗传学检测绘制出肿瘤个体化的基因图谱,结合计算机的评估模型预测患者复发转移风险,目前已经发现多个较临床病理学指标更为精准预测肿瘤复发的多基因标记物检测系统和方法,如MammaPrint检测、21基因检测(即OncotypeDx)、循环肿瘤DNA检测等;对于复发转移的患者来说,在首次就诊时就应该了解其所有的肿瘤信息,包括影像学、病理学、生物标记物等传统的诊断学信息,同时也应该利用现有的技术,检测患者肿瘤的遗传学信息,如循环肿瘤DNA,循环肿瘤细胞检测。通过遗传学诊断找到患者最佳治疗方案,力求长期有效,延年益寿;对于进展后的患者,应该通过各种检测手段实时动态了解其生物信息的改变动向更改患者最能获益的治疗方案,从而改变传统基于循证医学证据指导下的医疗模式,不断用人群的数据测试一线、二线、三线治疗的敏感性,真正做到个体化治疗。
NCCN进入中国十年以来,极大地推动了我国乳腺癌诊疗的规范化。我们从最开始的学习吸收,到后来参与甚至引领有国际影响力的研究,真正做到了创新提高。不论是CBCSG004试验对于精准医学液体活检的探索还是CBCSG006试验对三阴性乳腺癌治疗的研究等,都表明中国实践在我国乳腺癌治疗中有了举足轻重的地位,我们切实需要一部适合我国乳腺癌治疗的规范,CSCO BC指南呼之欲出。在精准医疗时代的今天,我们更需要在我国自己的指南共识的指导下,通过科学合理地综合治疗,积极紧密的多学科合作,促进乳腺癌的个体化医疗,进一步提高乳腺癌患者的预后。

江泽飞,军事医学科学院附属医院(北京307医院)乳癌科主任,中国抗癌协会肿瘤临床化疗专业委员会常务委员,中国抗癌协会临床肿瘤学协作中心(CSCO)常务委员,中国食品药品监督管理局(SFDA)新药审评专家。
来源:人民卫生出版社《临床知识》约稿
作者:江泽飞,军事医学科学院附属医院(北京307医院)乳癌科主任;许凤锐
编辑:环球医学资讯贾朝娟
- 评价此内容
- 我要打分
近期推荐
热门关键词
最新会议
- 2013循证医学和实效研究方法学研讨会
- 欧洲心脏病学会年会
- 世界帕金森病和相关疾病2013年会议
- 英国介入放射学学会2013年第25届年会
- 美国血液学会2013年年会
- 美国癫痫学会2013年第67届年会
- 肥胖学会 2013年年会
- 2013年第9届欧洲抗体会议
- 国际精神病学协会 2013年会议
- 妇科肿瘤2013年第18届大会
- 国际创伤压力研究学会2013年第29届…
- 2013年第4届亚太地区骨质疏松症会议
- 皮肤病协会国际2013年会议
- 世界糖尿病2013年大会
- 2013年国际成瘾性药年会
- 彭晓霞---诊断试验的Meta分析
- 武姗姗---累积Meta分析和TSA分析
- 孙凤---Network Meta分析
- 杨智荣---Cochrane综述实战经验分享
- 杨祖耀---疾病频率资料的Meta分析
合作伙伴
Copyright g-medon.com All Rights Reserved 环球医学资讯 未经授权请勿转载!
网络实名:环球医学:京ICP备08004413号-2
关于我们|
我们的服务|版权及责任声明|联系我们
互联网药品信息服务资格证书(京)-经营性-2017-0027
互联网医疗保健信息服务复核同意书 京卫计网审[2015]第0344号




会员登录

