术后注意!心脏瓣膜病合并左房扩大患者的护理
患者男性,50岁,55kg,6年前出现活动后心悸、气短、咳少量粉红色痰,到当地医院就诊,查心脏超声后诊断为“风湿性心脏病、二尖瓣狭窄”,未行治疗。最近一年上述症状反复加重,以劳累后或感冒时明显【1】,活动耐力逐渐降低,在我院经胸片、心电图检查诊断为“风湿性心脏病、二尖瓣狭窄、房颤、肺动脉高压、心功能Ⅱ级”,拟行手术治疗收入院。
一、诊疗过程中的临床护理
(一)入院时
1.诊疗情况
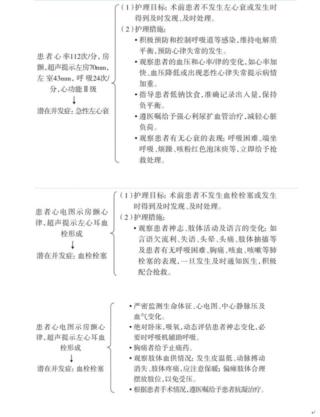
入院查体:体温36.5℃,脉搏96次/分,呼吸24次/分,血压125/70mmHg。患者自动体位,意识清楚,口唇无发绀,无颈静脉怒张,双肺呼吸音清,两肺未闻及啰音;心尖搏动:第6肋间左锁骨中线外2.0cm,搏动增强【2】,震颤未触及;肝脏可触及【3】;左侧心脏杂音:心尖区闻及Ⅲ/b舒张期杂音。心电图示:心率112次/分,心房颤动【4】,电轴右偏。胸片示:两肺淤血、肺动脉段扩大、心左缘左房耳部膨隆,心胸比0.68。超声心动图示:左房内径70mm,左室43mm,LVEF 50%,左房右房扩大,二尖瓣叶增厚,舒张期瓣口面积1.0cm2,左心耳血栓形成,估测肺动脉收缩压56mmHg【5】。主要治疗:地高辛0.25mg、双氢克尿噻50mg、补达秀1.0、门冬氨酸钾镁2片、卡托普利片12.5mg强心、利尿、补钾、扩血管治疗,完善术前准备,择日手术。
思维提示
【1】患者出现心悸、气短加重:由于二尖瓣狭窄时左房压升高,导致肺淤血,肺的顺应性降低。护理上应准确记录并控制出入量。
【2】正常心尖搏动位于第五肋间,心尖搏动移位提示左心扩大。护理上应控制血压及心率,避免心衰诱因,预防左心衰的发生。
【3】触及肝脏:由于长期肺动脉高压导致右心室代偿性肥大,继之右心房淤血,右心房高度扩张引起三尖瓣相对关闭不全,导致体循环淤血。护理上观察有无右心功能不全的表现,指导患者低钠饮食等。
【4】二尖瓣狭窄伴左房扩大的患者出现房颤心律最为常见:如发生快速房颤可致心排出量降低,诱发左心功能不全,护理上应监测电解质及心率变化。同时房颤可致心房内血栓形成,护理上应观察患者有无栓塞的发生。
【5】左心房扩大:由于心脏二尖瓣口狭窄,致左心房内血液淤积,左心房扩大,引起肺淤血、肺水肿,使肺动脉压力升高,易合并肺部感染。护理上应预防患者感冒,加强呼吸道管理。
2.护理评估
患者左房扩大,房颤心律,肺动脉高压,肝脏肿大,有急性心衰发作、血栓栓塞及出现肺部感染的危险。
3.护理思维与实践方案

(二)瓣膜置换术后的护理配合
1.诊疗情况
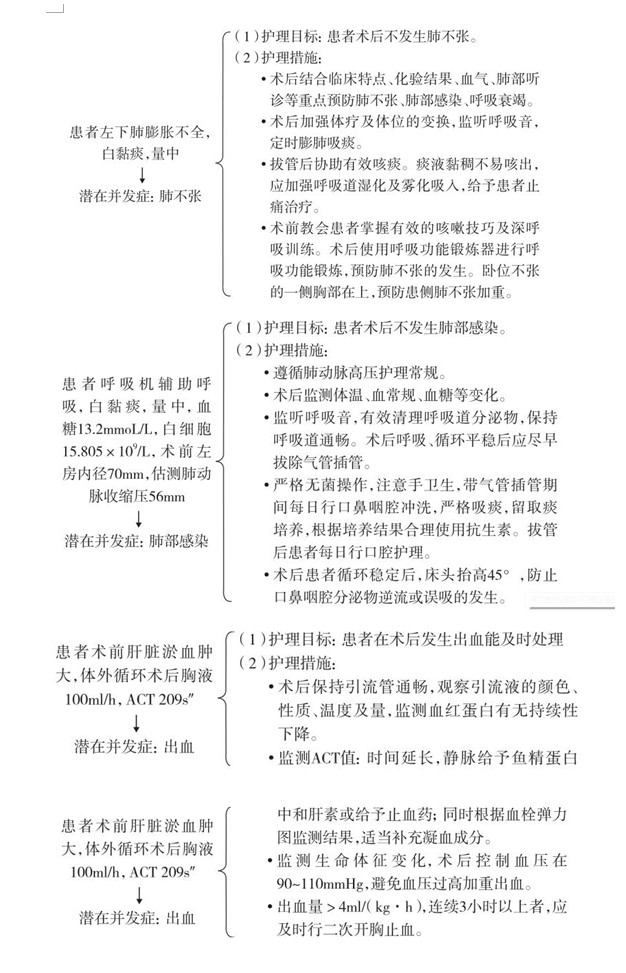
患者入院3天后在全麻低温体外循环下行二尖瓣置换+三尖瓣成形+左房血栓清除术,术后安返ICU,持续呼吸机辅助呼吸,给予镇静药物,心率96次/分、房颤,血压105/70mmHg,中心静脉压8mmHg,胸液100mL/ h【6】。安有临时起搏器,起搏心率60次/分,输出电压5mA,灵敏度1.0mV;静脉泵入硝酸甘油1.0μg/(kg•min),多巴胺5.0μg/(kg•min),30‰ K+ 30ml/h;术后应用明可欣1.5g静滴,抗感染治疗。血K+4.0mmol/l;监测ACT 209s,给予鱼精蛋白中和,并加用PEEP 5cmH2O。听诊右下肺呼吸音低,胸片【7】示:右下肺膨胀不全,给予间断膨肺,吸痰白粘中量。术后根据中心静脉压及尿量给予白蛋白及万汶输入并间断利尿,24小时出入量呈负平衡。术后第一天,患者清醒,循环稳定,出血情况已控制,中心体温38℃,血气:pH 7.42、PCO2 35mmHg,PO2 102mmHg;血糖13.2mmoL/L,静脉持续泵入1∶1诺和灵R 3~5ml/ h,维持血糖8~9mmoL/L;白细胞15.805×109/L;胸片示:双肺纹理粗。充分吸痰后拔除气管插管,口罩雾化吸氧。
思维提示
【6】胸液100mL/h:患者术前肝脏淤血肿大、体外循环致患者凝血机制紊乱,灌流期间使用肝素未完全中和等原因均可导致术后引流液多。护士加强出血的观察,遵医嘱及时处理。
【7】右下肺膨胀不全:由于长期肺淤血伴肺动脉高压,术后易合并肺部并发症。护理上应加强呼吸道及肺部护理。
2.护理评估
患者经体外循环,早期积极监测胸液量及ACT结果,以防止术后出血。由于患者术前肺循环淤血,肺动脉高压,术后呼吸机辅助呼吸,严密监测胸片、体温、血糖、及血气、白细胞变化,预防术后肺部并发症发生。
3.护理思维与实践方案

(三)出院时的健康宣教
1.诊疗情况
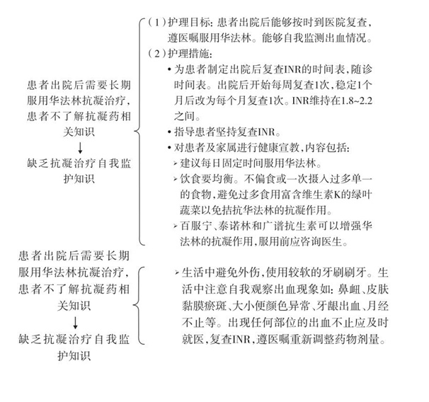
住院3天后,患者各项生命体征平稳,可床下活动,无不适主诉。凝血指标:INR 2.0,达标【8】。体温、血常规、胸片正常,住院7天后出院。
思维提示
【8】术后凝血指标达标:机械瓣膜作为异物置入心脏,术后易形成血栓,血栓脱落可导致脑栓塞等严重并发症,故患者需终身抗凝治。二尖瓣置换术后INR值维持在1.8~2.2。华法林的用量需要根据INR调节,过量会导致出血,不足会出现栓塞,所以护士应详细给患者做好服药指导。
2.护理评估
患者无相关疾病预防保健及术后服用抗凝药知识。出院后必须坚持长期口服华法林抗凝治疗,应给予详细的健康指导。
3.护理思维与实践方案

二、护理评价
风湿性瓣膜病合并左房扩大的患者手术风险大,术后并发症多。巨大左房患者因长期肺淤血,易出现肺动脉高压、肺部感染。另外巨大左房对左主支气管及右中下肺叶和喉返神经的压迫,也易引起肺通气交换功能障碍,出现低氧血症。术后针对性的观察和护理能及时发现并发症,提高治愈率。在诊疗护理过程中,患者血压、心率、中心静脉压、肺动脉压、呼吸和血氧饱和度是观察的重点。出院时针对抗凝治疗的健康宣教要详细具体,针对个人制定不同的宣教内容。
三、安全提示
1.术后防止肺动脉循环高压加重:伴有严重肺动脉高压的患者术后处理困难,必须加强围术期处理,才能提高手术效果。术前应维护心功能,加强强心、利尿、扩血管及抗炎治疗。术后给予患者充分镇静,呼吸机辅助呼吸,充分供氧,保持呼吸道通畅,血气维持在代碱状态;应用PEEP减少肺部渗出。根据患者血流动力学指标,应用多巴酚丁胺等正性肌力药及硝酸甘油、米力农等扩血管药。限制晶体入量,维持胶体渗透压正常,保持负平衡。必要时可行一氧化氮吸入以降低肺动脉压力。
2.早期发现并发症:根据患者大左房特点,护士术后要重点观察患者呼吸形态、呼吸道分泌物及监测体温、白细胞、血糖、血气变化,预防肺部并发症发生。出血是术后早期并发症,且多发生于术后24h以内,护士应密切注意患者生命体征的改变,加强对术后引流管的护理,及时发现问题,及时处理。同时应去除可能发生出血的原因,减少或避免发生内出血。
四、经验分享
风湿性心脏病合并大左房患者术后如何预防肺部感染?
肺部感染的预防,关键是抗感染和祛除痰液。通过术前充分准备和术后精心护理达到预防目的尤为重要。
(1)术前预防:
对吸烟者术前半个月劝其戒烟,术前一周教会患者行有效的呼吸功能锻炼,即练习深呼吸及有效咳嗽、咳痰。有呼吸道感染的患者应用抗生素控制后再行手术。
(2)术后预防:
①遵循无菌原则及手卫生。②评价患者术后咳嗽、咳痰及护理措施的有效性是预防肺部感染的重要保障。术后患者未醒,给予呼吸机辅助呼吸,遵循呼吸机使用原则,监听呼吸音,监测胸片结果,判断插管位置,进行有效的膨肺吸痰,观察痰液的颜色、量及气味,遵医嘱留取痰培养,根据培养结果合理使用抗生素。拔管后常规雾化吸入,鼓励并协助患者咳痰,保持呼吸道通畅。协助患者改变体位,根据疼痛指数应用止痛泵,定时叩背排痰,必要时应用呼吸功能锻炼器锻炼。循环平稳后,鼓励患者早期活动,防止呼吸道分泌物坠积,预防肺部感染的发生。
来源:《心血管病临床护理思维与实践》
作者:郝云霞 李菀
参编:李庆印 石丽 吕蓉 马宝英 王宏艳
页码:280-286
出版:人民卫生出版社
- 评价此内容
- 我要打分
近期推荐
热门关键词
最新会议
- 2013循证医学和实效研究方法学研讨会
- 欧洲心脏病学会年会
- 世界帕金森病和相关疾病2013年会议
- 英国介入放射学学会2013年第25届年会
- 美国血液学会2013年年会
- 美国癫痫学会2013年第67届年会
- 肥胖学会 2013年年会
- 2013年第9届欧洲抗体会议
- 国际精神病学协会 2013年会议
- 妇科肿瘤2013年第18届大会
- 国际创伤压力研究学会2013年第29届…
- 2013年第4届亚太地区骨质疏松症会议
- 皮肤病协会国际2013年会议
- 世界糖尿病2013年大会
- 2013年国际成瘾性药年会
- 彭晓霞---诊断试验的Meta分析
- 武姗姗---累积Meta分析和TSA分析
- 孙凤---Network Meta分析
- 杨智荣---Cochrane综述实战经验分享
- 杨祖耀---疾病频率资料的Meta分析
合作伙伴
Copyright g-medon.com All Rights Reserved 环球医学资讯 未经授权请勿转载!
网络实名:环球医学:京ICP备08004413号-2
关于我们|
我们的服务|版权及责任声明|联系我们
互联网药品信息服务资格证书(京)-经营性-2017-0027
互联网医疗保健信息服务复核同意书 京卫计网审[2015]第0344号




会员登录

