护理思维与实践:先天性心脏病术后并发膈肌麻痹
患儿男性,6个月,身高58cm,体重5.6kg。出生后3个月因“感冒”就诊发现心脏杂音。超声心动图诊断为先天性心脏病,室间隔缺损,主动脉缩窄。入院后行先天性心脏病复杂畸形手术。本病例将对先天性心脏病术后如何护理、患儿是否存在膈肌麻痹的诊断以及护理中的注意事项进行详细阐述。
一、诊疗过程中的临床护理
(一)入院时
1.诊疗情况
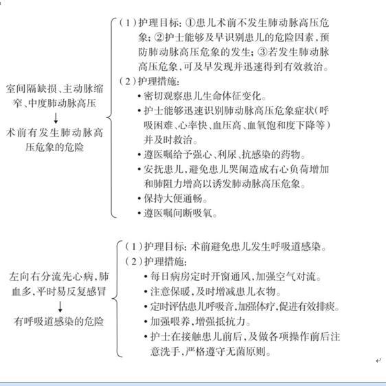
入院查体:体温36.8℃、脉搏131次/分、血压86/42mmHg、呼吸36次/分。白细胞8.37×109/L,血红蛋白95g/L。患儿年龄6个月,体重5.6kg,生长发育差【1】。患儿平素常有感冒,反复的呼吸道感染【2】。心前区听诊:左侧心脏杂音,左侧第2肋间收缩期Ⅱ级喷射样杂音,3~4肋间收缩期Ⅱ级吹风样杂音;右侧心脏杂音未闻及。左上肢血压86/42mmHg,左下肢血压58/36mmHg。超声心动图示:室间隔缺损Ⅱ型(膜周型),室水平左向右分流、主动脉缩窄、中度肺动脉高压【3】。主要治疗:根据病史及辅助检查,基本确定诊断:先天性心脏病、室间隔缺损、主动脉缩窄。择期手术。
思维提示
【1】患儿年龄6个月,体重5.6kg,血红蛋白95g/L。患儿营养不良,生长发育较同龄儿差。护理上应正确指导家属加强患儿营养,合理添加辅食。
【2】由于室间隔缺损产生左向右分流,使肺血增多,导致出现反复的呼吸道感染。护理上应指导家属适时增减患儿衣物,注意保暖,适当开窗通风,避免感冒。
【3】由于室间隔缺损、主动脉缩窄,心内左向右分流使肺循环血流增加,肺动脉压力逐渐增高,目前患儿已出现中度肺动脉高压。护理上应安抚患儿,尽量减少侵入性操作,指导家属避免患儿哭闹,躁动而诱发肺动脉高压危象。
2.护理评估
患儿低体重、低月龄,血红蛋白较低,生长发育差。平素易患感冒,反复呼吸道感染。中度的肺动脉高压增加了手术风险。家属缺乏疾病的相关知识。
3.护理思维与实践方案

(二)术后护理
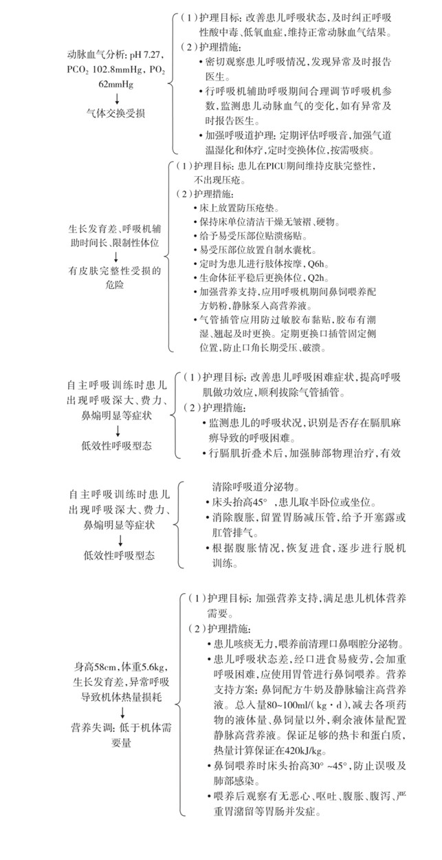
1.患儿在全麻低温体外循环下行主动脉缩窄矫治+室间隔缺损修补术,手术顺利,术后安返小儿恢复室。呼吸机辅助呼吸:PIP17mmHg,PEEP 4mmHg,R 35次/分,FiO250%。心率145次/分,血压(上肢)98/56mmHg、(下肢)81/52mmHg【4】。经皮血氧饱和度99%,足背动脉搏动好【5】。动脉血气分析:pH 7.45,PCO2 34.8mmHg,PO2 137mmHg。应用血管活性药物(多巴胺、多巴酚丁胺、米力农、硝普钠)维持循环稳定;并给予地塞米松、速尿、沐舒坦、喘啶静脉推入,罗氏芬预防感染。术后第1日生命体征平稳,拔除气管插管。拔除气管插管后6小时患儿自主呼吸费力,呼吸次数46次/分,鼻煽明显,烦躁,异常深大腹式呼吸,心率185次/分,血压(上肢)113/78mmHg,(下肢)93/61mmHg,经皮血氧饱和度下降至92%。动脉血气分析:pH 7.34,PCO2 75.4mmHg,PO2 73mmHg。立即行气管内吸痰,为大量白色黏痰。吸痰后遵医嘱给予鼻塞NCPAP辅助呼吸。4小时后呼吸症状未能缓解,动脉血气分析:pH 7.27mmHg,PCO2 102.8mmHg,PO2 62mmHg【6】。紧急行二次气管插管。插管后动脉血气分析:pH 7.44mmHg,PCO2 48.6mmHg,PO2 107.2mmHg。呼吸困难症状缓解。术后第3日血常规检查:白细胞10.21×109/L,中性粒细胞百分率83.3%,更换抗生素注射用美罗培南(美平)抗感染治疗。静脉泵入人免疫球蛋白增加患儿抵抗力,人血白蛋白补充血容量,提高胶体渗透压。肺部听诊痰鸣音,加强呼吸道护理,保持呼吸道通畅【7】。二次气管插管后第5日试脱呼吸机,行自主呼吸训练,患儿再次出现自主呼吸深大、费力,鼻煽明显症状。床旁X光片示:左侧膈肌略抬高,左侧肋膈角模糊,左肺不张。超声心动图示:自主呼吸条件下,右侧膈肌运动好,左侧膈肌矛盾运动【8】。第6日行左侧膈肌折叠术。膈肌折叠术后第3日试脱呼吸机训练8小时。心率128次/分,血压(上肢)98/56mmHg,(下肢)83/47mmHg,自主呼吸有力38次/分,动脉血气分析:pH 7.45,PCO2 40.3mmHg,PO2 126mmHg,胸片大致正常,超声心动图示左侧膈肌位置下降,再次拔除气管插管。拔管后加强呼吸道护理,抗感染治疗,营养支持。膈肌折叠术后5天转回病区,9天后痊愈出院。
思维提示
【4】同时监测患儿的上、下肢血压,若上肢血压高易造成颅内出血,吻合口出血;下肢血压过低,易造成肾脏等腹腔脏器供血不足;上、下肢压差过大提示弓中断处处理不满意。
【5】警惕因术中主动脉阻断时间过长导致脊髓缺血而出现的截瘫,护理上应注意观察足背动脉搏动和下肢活动情况。
【6】患儿出现自主呼吸困难症状,动脉血气分析提示:呼吸性酸中毒、低氧血症。
【7】患儿白细胞及中性粒细胞百分率增高,呼吸道分泌物增多,体外循环对肺部的影响及术后呼吸机辅助时间长,应警惕出现呼吸机相关肺炎。
【8】复杂先天性心脏病手术中牵拉或电灼、术中游离血管较多、均可能导致膈神经损伤,造成膈肌麻痹从而影响自主呼吸,导致患儿呼吸机依赖。拔除气管插管后出现自主呼吸深大,呼吸困难,腹式呼吸等症状,X光片显示膈肌抬高,超声心动图显示自主呼吸时膈肌矛盾运动。
2.护理评估 患儿行主动脉缩窄矫治+室间隔缺损修补术,手术操作复杂,损伤膈神经造成左侧膈肌麻痹,从而导致呼吸机依赖,脱机后出现严重呼吸困难。
3.护理思维与实践方案

(三)出院时的健康宣教
1.诊疗情况
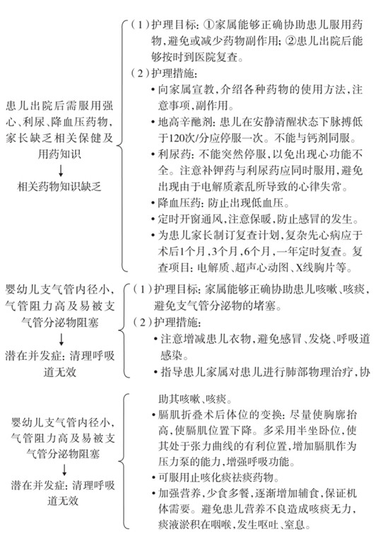
患儿各项生命体征平稳,窦性心率126次/分、律齐,血压98/56mmHg,各项化验指标均在正常范围,住院13天后出院。遵医嘱,继续强心、利尿、扩血管药物治疗6个月【9】。膈肌折叠手术后应注意体位变化,尽量采取半卧位或坐位,以增强呼吸功能。注意避免患儿感冒、发烧、呼吸道感染【10】。注意活动量及饮食【11】。按时复查【12】。
思维提示
【9】出院后继续服用强心、利尿、扩血管治疗:为维护心功能稳定,常规服用地高辛、氢氯噻嗪、螺内酯(安体舒通)、卡托普利(开博通)治疗6个月。指导家属协助患儿正确服用,出现异常情况及时就诊。
【10】注意增减患儿衣物,避免感冒、发烧、呼吸道感染。婴幼儿因支气
管内径小,气管阻力高及易被支气管分泌物阻塞,而且肺活量按单位体表面积计算大大小于成人,呼吸储备较低,一旦发生呼吸障碍时其代偿呼吸量远低于成人,易发生呼吸衰竭。因而出院后应尽量避免患儿发生呼吸道感染。
【11】术后6个月不进行剧烈活动。饮食注意少食多餐,并保证大便通畅。
【12】出院后1~2周内外科门诊复查。3~6个月每月复查一次。随术后恢复,延长复查时间。
2.护理评估
患儿年龄小,出院后须在家属帮助下服用强心、利尿、降血压药物,护士应给予详细健康指导。
3.护理思维与实践方案

二、护 理 评 价
先天性心脏病复杂畸形手术是合并膈肌麻痹的高危因素。先天性心脏病术中膈神经损伤导致膈肌麻痹是造成术后脱离呼吸机困难的常见原因之一,其发生与手术损伤或低温刺激有关。婴幼儿因存在肋间肌发育不全,更依赖于膈肌的功能保证通气。在心肺功能稳定的基础上仍出现反复的脱机困难,应高度怀疑膈肌麻痹的可能。在诊疗过程中,通过X线胸片、超声心动图早期识别膈肌麻痹是监护的首要任务,膈肌折叠手术是彻底治疗的关键。在各项综合性治疗和监护措施中,护士应监测患儿的呼吸状况,识别是否存在膈肌麻痹导致的呼吸困难。在行膈肌折叠术后,应加强肺部物理治疗,有效清除呼吸道分泌物。抬高床头45°,使胸廓抬高,膈肌位置下降,增强呼吸功能。遵医嘱给予营养支持。出院时健康宣教要详细具体制定宣教内容。
三、安 全 提 示
1.术前出现肺部感染的患儿首先控制感染,预防心衰。为术后顺利脱离呼吸机打好基础。护士要正确指导患儿家属根据气温及时为患儿增减衣物,开窗通风时注意保暖,注意个人卫生,避免交叉感染,按时服药。
2.术后出现进行性加重的呼吸困难,深大的腹式呼吸、鼻煽、烦躁、心率快、二氧化碳分压逐步上升,呼吸机依赖等症状,应早期识别是否存在膈肌麻痹,及时发现问题对症处理。
3.行膈肌折叠术后,正确使用机械通气缓解呼吸困难,减轻心脏负荷。在营养支持的保障下,加强肺部物理治疗,有效清除呼吸道分泌物,预防呼吸机相关性肺炎。
四、经 验 分 享
1.如何早期识别患儿是否存在膈肌麻痹?
患儿在拔除气管插管后,表现为进行性加重的呼吸困难,深大的腹式呼吸、鼻煽、烦躁、心率快、二氧化碳分压逐步上升。X光片示:膈肌抬高,超声心动图示:自主呼吸时膈肌矛盾运动。
2.膈肌折叠术后诊疗、监护过程中应注意什么?
在行膈肌折叠术后,患儿床头抬高45°,取半卧位或坐位。加强肺部体疗、有效清除呼吸道分泌物。遵医嘱鼻饲配方奶粉、泵入静脉高营养液,保障热卡的摄入。消除腹胀,留置胃管减压,积极给予开塞露或肛管排气。在营养支持的前提下,逐步进行脱机训练。
来源:《心血管病临床护理思维与实践》
作者:郝云霞 李菀
参编:李庆印 石丽 吕蓉 马宝英 王宏艳
页码:219-226
出版:人民卫生出版社
- 评价此内容
- 我要打分
近期推荐
热门关键词
最新会议
- 2013循证医学和实效研究方法学研讨会
- 欧洲心脏病学会年会
- 世界帕金森病和相关疾病2013年会议
- 英国介入放射学学会2013年第25届年会
- 美国血液学会2013年年会
- 美国癫痫学会2013年第67届年会
- 肥胖学会 2013年年会
- 2013年第9届欧洲抗体会议
- 国际精神病学协会 2013年会议
- 妇科肿瘤2013年第18届大会
- 国际创伤压力研究学会2013年第29届…
- 2013年第4届亚太地区骨质疏松症会议
- 皮肤病协会国际2013年会议
- 世界糖尿病2013年大会
- 2013年国际成瘾性药年会
- 彭晓霞---诊断试验的Meta分析
- 武姗姗---累积Meta分析和TSA分析
- 孙凤---Network Meta分析
- 杨智荣---Cochrane综述实战经验分享
- 杨祖耀---疾病频率资料的Meta分析
合作伙伴
Copyright g-medon.com All Rights Reserved 环球医学资讯 未经授权请勿转载!
网络实名:环球医学:京ICP备08004413号-2
关于我们|
我们的服务|版权及责任声明|联系我们
互联网药品信息服务资格证书(京)-经营性-2017-0027
互联网医疗保健信息服务复核同意书 京卫计网审[2015]第0344号




会员登录

