张健主委:心力衰竭内科治疗的临床分析
一、 治疗基本原则
依据心力衰竭分阶段的治疗(图1)是ACCF/AHA指南倡导、中国指南响应关于心力衰竭治疗关口前移的治疗理念。主要突出心力衰竭的早防早治,以及防止反复失代偿,减少住院率,降低死亡率的治疗方针。

阶段A:主要是控制危险因素(如高血压、冠心病和糖尿病),目的是降低心血管事件的发生。
阶段B:继续控制危险因素,并应用血管紧张素转换酶抑制剂、β-受体阻滞剂,目的是延缓疾病的发展,提高患者的生活质量。
阶段C:应用利尿剂、扩血管剂和强心剂,同时应用血管紧张素转换酶抑制剂、β-受体阻滞剂、醛固酮受体抑制剂,主要是改善生存率、延缓疾病的发展、减轻症状和降低危险因素。
阶段D:在前三个阶段的治疗基础上,可以考虑使用如再同步化治疗(CRT/CRT-D)、左心辅助甚至心脏移植等治疗,目的是挽救患者的生命。
二、 心力衰竭的治疗方法
(一) 一般治疗
1. 饮食和休息 急性期以卧床休息为主,缓解后逐渐开始恰当的康复锻炼。注意出入量的监测,初期需要体液负平衡,直到肺水肿和外周水肿完全纠正。对于老年人、长期高血压控制不良者,经验上血压下降不超过基础血压的30mmHg为宜。饮食不宜过多,不能饱餐。
2. 预防和控制感染 感染是诱发心衰加重的重要原因之一。在临床工作中,我们体会到尤其在体质差、恶病质的慢性心衰急性失代偿的患者中,感染征象往往不显著,如没有咳嗽、咳痰,没有发热,床旁X线片不能提供确切肺部感染的征象,血白细胞也不一定增高,但实际上感染却很重,应予以重视。
3. 保持水、电解质和酸碱平衡 内环境的稳定对于患者心衰的纠正和防止恶性心律失常的发生具有重要的意义,应特别注意。不仅要重视钾的变化,同时要重视低钠血症,限钠是有条件的,不要一味强调。
4. 心理和精神辅导 在心衰患者中,心理和精神问题也很突出,常常有抑郁和焦虑的问题发生,必要时可短期使用一些抗焦虑和抑郁的药物,如劳拉西泮等。应教育患者正确认识自身疾病治疗的艰巨性,同时鼓励他们树立信心,与医务人员一道共同抗击疾病。
5. 基础疾病和合并疾病的处理 积极处理冠心病、高血压和各种基础心脏病,防止和预防心力衰竭的恶化或反复发生急性失代偿状态。
(二) 住院时心力衰竭的治疗
急性期的治疗原则是抢救生命,稳定血流动力学状态,改善症状。
1. 氧疗 经过氧疗,力争达到血氧饱和度≥95%。可以采取经鼻导管吸氧,或开放面罩吸氧,或无创通气呼吸机(CPAP或BiPAP)等治疗。对于呼吸频率高、有肺部感染的患者不宜使用无创通气,而选用有创呼吸机治疗。治疗过程中要注意血气分析的结果。
2. 吗啡 静脉注射吗啡具有最好的镇静效果,能够扩张肺小静脉,减轻肺水肿,减轻交感神经的异常兴奋。通常剂量是每次静脉注射3~5mg,可以重复1次。可能会引起呕吐,注意有严重慢性阻塞性肺疾病、呼吸功能障碍、昏迷者不要使用。
3. 利尿剂 利尿剂是改善心力衰竭症状的基石。常用的药物为呋塞米、拖拉塞米、布美他尼。袢利尿剂具有强大的利尿、利钠作用,减轻心脏前、后负荷,静脉注射还能够扩张血管、降低肺动脉楔压。肺水肿时,及时静脉注射袢利尿剂能够有效地改善患者的症状。用药剂量、途径,给药方法,合并用药的情况则应依据患者利尿的效果和症状改善的程度来决定,不要拘泥于某一个固定的剂量。用法、用量见表1。近来,针对伴有低钠血症的水肿,托伐普坦通过抑制远曲小管上血管加压素受体2,也能够产生良好的利尿减容的效果。在缓解期也可口服双氢克尿塞,剂量25~100mg/d,但在患者有明显代谢紊乱综合征的情况下要慎用,肾功能损害、肌酐清除率<30%时可能无效,与袢利尿剂有协同作用。

4. 血管活性药物
(1) 扩血管活性药物:硝酸甘油、硝普钠、重组BNP、乌拉地尔。
(2) 缩血管活性药物:多巴酚丁胺、多巴胺、肾上腺素、去甲肾上腺素。
5. 正性肌力药物 米力侬、左西梦旦。
6. 洋地黄类药物 毛花苷丙、地高辛。
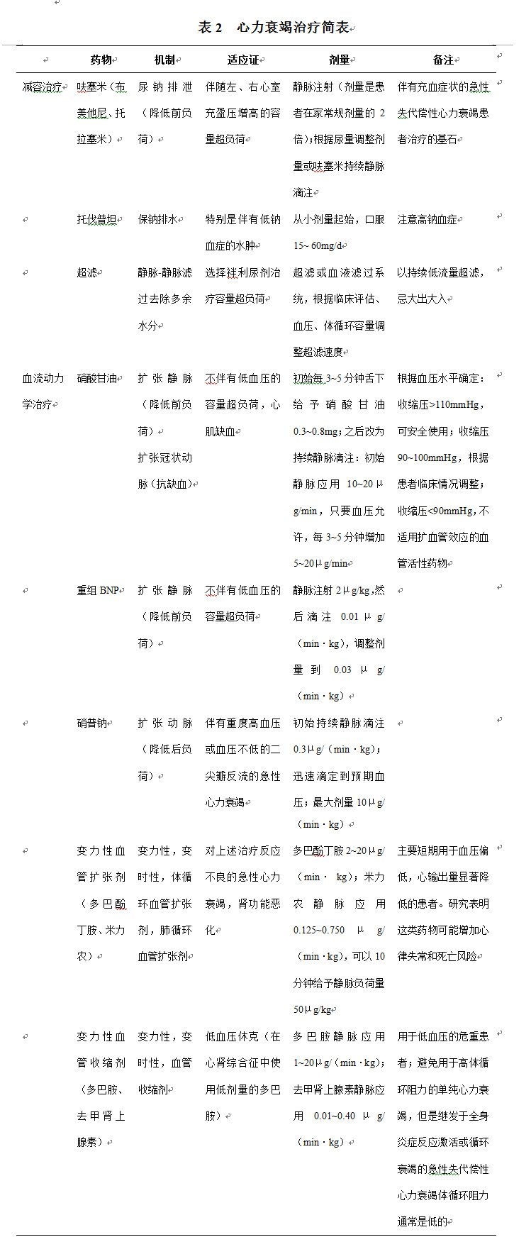
心力衰竭患者住院期间的治疗原则见表2所示。

(三) 缓解期和出院后治疗
1. 维持干体重,避免再次发生由水钠潴留引起的急性心衰失代偿。不用或根据病情合理使用少量利尿剂,可用小剂量袢利尿剂或氢氯噻嗪维持恰当的有效血容量。
2. 抑制神经内分泌异常激活,改善患者预后,可用血管紧张素转换酶(ACEI)、β-受体阻滞剂、醛固酮受体抑制剂(螺内酯)等。
3. 改善生物学特性,阻止和逆转心室重塑,可用ACEI、β-受体阻滞剂、醛固酮受体抑制剂(螺内酯等)。
4. 基本药物治疗措施
(1) ACEI和转换酶受体抑制剂:用于心功能Ⅰ~Ⅳ级和A~D阶段的患者。ACEI能够提高患者的生活质量,显著降低猝死率、再住院率,降低心力衰竭的总死亡率约27%。常用药物见表3。研究显示血管紧张素Ⅱ受体阻滞剂(ARB)在心力衰竭的治疗中也有良好的效果。此药的治疗适应证同ACEI,主要用于不能耐受ACEI的患者,或可首先选用。具体用法见表4。


(2) β-受体阻滞剂:研究表明,合理使用β-受体阻滞剂比索洛尔、美托洛尔、卡维地洛或伲布洛尔能够显著降低心衰患者的总死亡率约34%,降低猝死发生率45%,降低因心衰而导致的死亡率49%,显著降低因心衰恶化而导致的再住院率。应用β-受体阻滞剂是需要经验和技巧的,通常开始以小剂量滴定,逐渐增加到目标剂量或患者心率和血压能够耐受的剂量。特别要注意个体化用药,而且要清楚,针对同一患者疾病的不同时期或变化,药物剂量是需要恰当调整,而不是固定不变的(表5)。

(3) 醛固酮受体抑制剂:在常规治疗基础上,对于NYHA分级Ⅱ级的患者均应使用醛固酮受体抑制剂。通常使用螺内酯或Eplerenone。螺内酯的常用剂量为20mg,每天1~2次。Eplerenone尚未在国内应用。
(四) 非药物治疗
1. 心脏再同步化治疗(CRT)/心脏再同步化并植入心脏复律除颤器(CRTD) 治疗CRT通过适时的A-V间期达到房室运动的协调,并最大限度地减少二尖瓣反流;通过改善左、右心室的协调运动来改善血流动力学,部分研究表明可改善心功能、逆转心肌重塑。植入式心律转复除颤器(ICD)的后备支持是对CRT的有益补充,同时具备CRT和ICD的CRTD从理论上讲应是最佳的治疗方案。
近期的研究将适应证扩大到NYHAⅡ级的患者,然而中国心力衰竭2014治疗指南强调,对于新发的心力衰竭,经过规范化治疗3~6个月后仍符合以下条件者建议植入。
(1) LVEF≤35%+NYHA Ⅲ~Ⅳa:LBBB且QRS≥150ms(Ⅰ,A);LBBB且150ms>QRS≥130ms(Ⅱa,B);非LBBB但QRS≥150ms(Ⅱa,A);常规起搏指征,预计心室起搏>40%(Ⅱa,C)。
(2) LVEF≤35%+NYHA Ⅱ级:LBBB且QRS ≥150ms(Ⅰ,A)。LBBB且150ms>QRS≥130ms(Ⅱa,B)。
(3) 对于LVEF≤35%+房颤,需尽可能保证双室起搏(Ⅱa),如达不到90%以上的双室起搏,可以考虑消融房室结。这一条件需要经过认真讨论再做决定,仍然缺乏有力的科学证据。
2. ICD的治疗 ICD用于心衰的治疗目的主要是降低猝死率,具有重要的作用。其适应证为:
二级预防:曾有心脏停搏、心室颤动,或室性心动过速伴血流动力学不稳定(Ⅰ类,A级)。
一级预防:①缺血性心脏病:MI后至少40天,LVEF≤35%,NYHA Ⅱ或Ⅲ级(Ⅰ类,A级);②非缺血性心肌病:LVEF≤35%,NYHAⅡ或Ⅲ级(Ⅰ类,B级)。
3. 心脏机械辅助治疗 是目前方兴未艾的治疗方式,主要作为晚期心衰时,循环不稳定的状态下,药物治疗效果欠佳的辅助治疗。分为暂时机械辅助装置和长期辅助装置。暂时机械辅助装置能有效维持患者的血压和生命,主要是帮助患者渡过难治性心衰阶段或心源性休克阶段,逐渐恢复到药物能够维持的阶段或等待到心脏移植。关于长期辅助装置,目前一些小型化的左心室辅助装置能够长时间维持患者的循环,如HEART WARE和HEART MATE Ⅱ等。本文不再详述,详见书中相应章节。
4. 心脏移植 关于非药物治疗的流程见图2。

三、 院外管理
(一) 医护管理计划
1. 制定心理康复计划 与患者及其家属建立良好的沟通,从科学的角度正确介绍心力衰竭的知识和治疗规律,让患者了解自己的状态,顺应当前科学的治疗计划,总结自己的经验,从心理上能够充分理解、正确对待。
2. 制定躯体锻炼计划 制定适合患者不同疾病阶段的运动锻炼计划,也可以通过心肺功能评价来制定不同阶段的运动处方。适时、恰当的锻炼有助于心力衰竭的恢复。
3. 随访监测计划 把患者纳入相应的随访计划中,最好是加入一个由社区-二级医院-三级医院组成的随访程序中,定期监测患者的病情变化、做恰当的检查、适时调整治疗药物,以达到优化的目的。
(二) 患者自我管理计划
1. 正确认识疾病,树立与疾病作斗争的信心,自觉依从治疗。
2. 充分了解疾病发作的诱因,避免由常见的原因如感冒、腹泻、饮食不当等所导致的疾病失代偿。充分掌握疾病复发的早期征兆,能够及时发现、及时就诊,避免发生急性失代偿。
3. 调整自我角色,适应疾病的康复规律。与家人、社区中的伙伴、医务人员建立良好的沟通。以积极向上,科学实际的心态和锻炼来面对生活。
总之,心力衰竭是21世纪重大的心血管病问题。面对心力衰竭的挑战,我们这一代心血管病工作者将要付出辛勤的劳动,去攻克一个个科学难题。希望我国致力于心力衰竭研究和临床工作的同道,能够在这个战线上携起手来,共同努力,为解除患者的病痛、提高患者的生活质量而奋斗。
参考文献
1. 心力衰竭学组.中国心力衰竭诊断和治疗指南2014.中华心血管病杂志,2014,42(2):98-122.
2. 张健,刘萍萍,张道良,等.比较不同量表评价心力衰竭与非心力衰竭患者焦虑/抑郁的初步研究.中国循环杂志,2008,23(2):120-122.
3. 卫生部心血管病防治中心.中国心血管病报告2013.北京:中国大百科全书出版社,2013.
4. 张宇辉,吕蓉,张健,等.心力衰竭患者有创血流动力学监测与氨基端脑钠素原的相关研究.中国循环杂志,2008,23(4):267-270.
5. 华伟.心力衰竭的非药物治疗.继续医学教育,2006,(1):55-58.
6. 胡盛寿,罗新锦.心力衰竭的外科治疗.中国循环杂志,2006,21(3):232-233.
7. 胡盛寿,郑哲.心力衰竭的进展:(9)终末期心力衰竭的外科治疗(续5).中国循环杂志,2006,21(4):243-245.
8. WRITING COMMITTEE MEMBERS,Yancy CW,Jessup M,et al. 2013 ACCF/AHAguidelinefor the management ofheart failure:a report of the American College of Cardiology Foundation/AmericanHeartAssociation Task Force on practice guidelines.Circulation,2013,128(16):e240-e327.
9. McMurray JJ,Adamopoulos S,Anker SD,et al. ESC Guidelines for the diagnosis and treatment of acute and chronic heart failure 2012:The Task Force for the Diagnosis and Treatment of Acute and Chronic Heart Failure 2012 of the European Society of Cardiology. Developed in collaboration with the Heart Failure Association (HFA) of the ESC..Eur Heart J,2012,33(14):1787-1847.
10. WRITING GROUP MEMBERS.American Heart Association. Heart disease and stroke statistics:2014 update.Circulation,2013,129:e28-e292.
11. Ohsaka T,Inomata T,Naruke T,et al.Clinical impact of adherence to guidelines on the outcome of chronic heart failure in Japan. Int Heart J,2008,49(1):59-73.
12. Zhang R,ZhangY,Zhang J,et al.The prognostic value of plasma soluble ST2 in hospitalized chinesepatients with heart failure.PLoS One,2014,9(10):e110976.
13. Zou CH,Zhang J,Zhang YH,et al.Frequency and predictors of normalization of left ventricular ejection fraction in recent-onset nonischemiccardiomyopathy.Am J Cardiol,2014,113(10):1705-1710.
14. Shah MR,Hasselblad V,Tasissa G,et al.Rapid assay brain natriuretic peptide and troponin I in patients hospitalized with decompensated heart failure (from the Evaluation Study of Congestive Heart Failure and Pulmonary Artery Catheterization Effectiveness Trial).Am J Cardiol,2007,100(9):1427-1433.
15. Maybaum S,Mancini D,Xydas S,et al.Cardiac improvement during mechanical circulatory support:a prospective multicenter study of the LVAD Working Group. Circulation,2007,115(19):2497-2505.
16. Cohn WE,Gregoric ID,Radovancevic B,et al.A felt plug simplifies left ventricular assist device removal after successful bridge to recovery. J Heart Lung Transplant,2007,26(11):1209-1211.

张健,医学博士,主任医师,教授,博士研究生导师。现任国家心血管病临床医学研究中心副主任,中国医学科学院阜外医院心力衰竭中心主任、HFCU主任。中国医师协会心力衰竭专业委员会主任委员、中华医学会心血管病学分会心力衰竭学组副组长;中国病理生理学会心血管专业委员会理事和国际心脏研究会(ISHR)中国分会委员;北京医学会急诊医学分会副主任委员;海峡两岸医药卫生交流协会心血管病重症医学专委会副主任委员等。担任《中国循环杂志》常务编委以及《中华心血管病杂志》、《中华老年医学杂志》、《中国心血管病杂志》、《中西医结合杂志》、《中华临床医师杂志》等编委。
来源:人民卫生出版社《临床知识》约稿
作者:张健,中国医师协会心力衰竭专业委员会主任委员
编辑:环球医学资讯贾朝娟
- 评价此内容
- 我要打分
近期推荐
热门关键词
最新会议
- 2013循证医学和实效研究方法学研讨会
- 欧洲心脏病学会年会
- 世界帕金森病和相关疾病2013年会议
- 英国介入放射学学会2013年第25届年会
- 美国血液学会2013年年会
- 美国癫痫学会2013年第67届年会
- 肥胖学会 2013年年会
- 2013年第9届欧洲抗体会议
- 国际精神病学协会 2013年会议
- 妇科肿瘤2013年第18届大会
- 国际创伤压力研究学会2013年第29届…
- 2013年第4届亚太地区骨质疏松症会议
- 皮肤病协会国际2013年会议
- 世界糖尿病2013年大会
- 2013年国际成瘾性药年会
- 彭晓霞---诊断试验的Meta分析
- 武姗姗---累积Meta分析和TSA分析
- 孙凤---Network Meta分析
- 杨智荣---Cochrane综述实战经验分享
- 杨祖耀---疾病频率资料的Meta分析
合作伙伴
Copyright g-medon.com All Rights Reserved 环球医学资讯 未经授权请勿转载!
网络实名:环球医学:京ICP备08004413号-2
关于我们|
我们的服务|版权及责任声明|联系我们
互联网药品信息服务资格证书(京)-经营性-2017-0027
互联网医疗保健信息服务复核同意书 京卫计网审[2015]第0344号




会员登录

