张东教授:重症感染性心内膜炎的治疗
感染性心内膜炎(infective endocarditis,IE)是一种通常由细菌或真菌感染心内膜所致多系统损害的疾病,可以出现发热、心脏赘生物伴有心脏杂音、贫血、栓塞等临床表现。近百年来随着医学的进步、新的高危人群及抗菌药物耐药性的出现,共同导致了IE呈现出新的临床特征。如果赘生物部分脱落,感染性栓子足够大,可导致相关组织梗死,栓子内的细菌也会侵入局部组织造成器官脓肿。IE的临床诊断通常需要依靠血培养出致病性微生物和超声心动图检查。IE治疗需要较长时间的抗微生物治疗,有手术指征者可考虑手术治疗。
IE治疗通常需要一个多学科的团队,至少包括传染病专家、心脏病专家和外科医师。所有患者都应该接受抗菌治疗,部分患者可能受益于外科手术治疗。
一、一般抗菌治疗原则
抗菌治疗的主要目的是根除感染。由于赘生物的细菌密度高,而且在生物被膜形成下细菌生长速度慢和微生物代谢活性较低,因此,需要使用杀菌剂并延长静脉抗菌药物使用疗程。
1.抗菌药物疗程
IE抗菌药物治疗时间必须以足以完全根除心脏赘生物中的微生物为宜。由于抗菌药物对赘生物的渗透性差及一些常用药物的缓慢杀菌特性(如万古霉素),故需要延长抗菌药物疗程。如果是快速杀菌剂,缩短疗程也是可行的。例如联合青霉素或头孢曲松和氨基糖苷类抗菌药物治疗甲型溶血性链球菌相关IE具有增效作用,可将抗菌疗程缩短至2周。右侧感染性心内膜炎由于赘生物细菌密度低,也可以缩短抗菌疗程。血培养应每24~72小时进行一次,直至证明血流感染已被清除。如果手术留取的心脏瓣膜组织培养是阳性,则应该考虑在外科手术围手术期全程抗菌治疗。血培养阴性后,通常抗菌药物治疗应持续至少2周时间。
此外,疗程选择还需考虑是否存在人工瓣膜和心脏植入装置。自体瓣膜心内膜炎(native valve endocarditis,NVE),治疗时间为 2~6周,而人工瓣膜心内膜炎(prosthetic valve endocarditis,PVE)疗程通常为6周。NVE和PVE的抗菌药物选择是相同的,除葡萄球菌PVE外,推荐联用利福平和庆大霉素。心脏植入电子设备(如心脏起搏器和除颤器)感染可能伴有或不伴有IE,无论是否感染仅累及导管或瓣膜,抑或两者都受累,均建议移除导管和装置,同时抗菌治疗4~6周。
2.抗菌药物选择
在获得微生物培养结果之前,应该给予经验性治疗。因大多数IE是由于革兰氏阳性菌感染所致,故可首选万古霉素,需要维持目标谷浓度为15~20μg/ml。其他抗菌药物的选择要依据局部微生物感染的途径来选择,详见表1和表2。
二、外科手术
近年来,外科手术已成为许多难治IE的重要治疗措施,早期更换瓣膜或修复的比例明显增加。对于大多数IE患者,推荐手术治疗仍然基于观察性研究和专家意见,手术时机的选择尚不明确。瓣膜手术的主要指征:①严重心力衰竭;②未控制的感染,是指即使使用恰当的抗菌治疗仍存在持续发热的全身性疾病表现以及血液培养阳性。未控制的感染可能与心内并发症有关,如脓肿、赘生物增大或人工瓣膜裂开;③预防高危患者栓塞事件,因为较大的左侧心脏瓣膜赘生物更有可能导致栓塞事件,巨大的赘生物(直径>10mm)是外科手术干预的指征;④对于同时患有脑卒中或亚临床症状的IE患者,可以考虑进行瓣膜手术。但缺血性脑卒中或颅内出血者,应延迟瓣膜手术至少4周;⑤铜绿假单胞菌、真菌和β-内酰胺类耐药葡萄球菌等难治病原体所致IE。
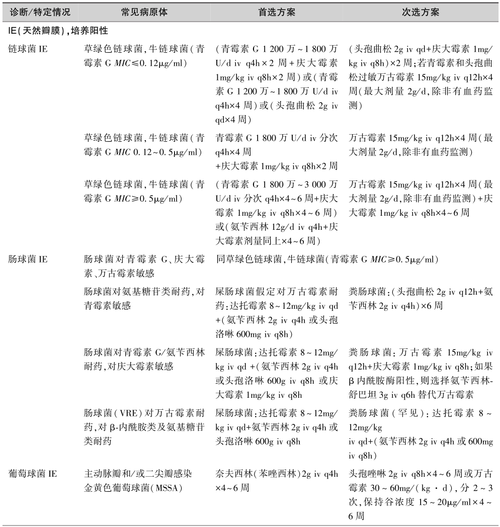
表1IE初始经验性治疗的抗菌药物选择

q8~12h:1 次/8~12h;qd:1 次/d;q8h:1 次/8h;q48h:1 次/48h;iv:静脉注射;im:肌内注射;po:口服;CrCl:肌酐清除率
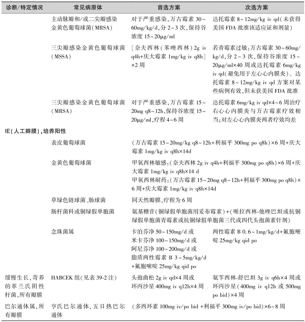
表2IE目标治疗的抗菌药物选择

续表

qd:1 次/d;q4h:1 次/4h;q6h:1 次/6h;q8h:1 次/8h;q12h:1 次/12h;iv:静脉注射;po:口服;bid:2 次/d;qid:4次/d
三、其他治疗
1.抗凝治疗
PVE患者口服抗凝药物可能增加脑出血死亡风险。抗血小板疗法目前不推荐用于IE。同样,不建议启动对于IE的抗凝治疗。IE患者抗凝治疗的适应证如机械瓣膜,关于急性治疗期间是否继续抗凝的证据和肝素的桥接治疗尚未得到研究证据。
2.转移灶的治疗
由于感染转移灶可能成为持续的感染源,导致人工瓣膜或成形术瓣环感染,所以识别感染转移灶是非常重要的,以便采取针对性干预措施,如脓肿引流或移除感染的假体材料。一些转移灶,如椎体骨髓炎,可能需要增加抗菌药物治疗剂量。
四、随访
随访内容包括在抗菌治疗完成后,实行超声心动图检查建立一个新的基线数据以便后续复查对比;对静脉吸毒患者制订戒毒方案;对口腔牙齿做好全面评估;对病原体进入人体的最初途径进行全面检查以避免IE重复感染发作。不推荐在抗菌药物治疗结束后行常规血培养检查。应该监测患者有无IE并发症,包括复发、突发心力衰竭和抗菌药物治疗的并发症,比如氨基糖苷类的听觉毒性或合并艰难梭菌感染。
知识来源
人卫知识数字服务体系
作者:张东教授,吉林大学白求恩第一医院
专家简介
张东,医学博士,博士生导师,主任医师/教授。现任吉林大学第一医院重症医学科主任、急诊与重症医学临床教研室主任、重症医学住培基地负责人、ICU教工党支部书记。日本北里大学病院救急救命中心访问学者,吉林省第十六批省有突出贡献专家。
- 评价此内容
- 我要打分
近期推荐
热门关键词
最新会议
- 2013循证医学和实效研究方法学研讨会
- 欧洲心脏病学会年会
- 世界帕金森病和相关疾病2013年会议
- 英国介入放射学学会2013年第25届年会
- 美国血液学会2013年年会
- 美国癫痫学会2013年第67届年会
- 肥胖学会 2013年年会
- 2013年第9届欧洲抗体会议
- 国际精神病学协会 2013年会议
- 妇科肿瘤2013年第18届大会
- 国际创伤压力研究学会2013年第29届…
- 2013年第4届亚太地区骨质疏松症会议
- 皮肤病协会国际2013年会议
- 世界糖尿病2013年大会
- 2013年国际成瘾性药年会
- 彭晓霞---诊断试验的Meta分析
- 武姗姗---累积Meta分析和TSA分析
- 孙凤---Network Meta分析
- 杨智荣---Cochrane综述实战经验分享
- 杨祖耀---疾病频率资料的Meta分析
合作伙伴
Copyright g-medon.com All Rights Reserved 环球医学资讯 未经授权请勿转载!
网络实名:环球医学:京ICP备08004413号-2
关于我们|
我们的服务|版权及责任声明|联系我们
互联网药品信息服务资格证书(京)-经营性-2017-0027
互联网医疗保健信息服务复核同意书 京卫计网审[2015]第0344号




会员登录

