57岁女性高血糖高血压多年突发心梗 护理要点一览
患者,女性,57岁,因高血糖9年,高血压5年,胸痛20余天,且突然胸痛加重,面色苍白,大汗淋漓,烦躁不安,神志迟钝而就诊,急诊拟“糖尿病合并心肌梗死”,并转入心血管科。如何护理?
一、诊疗过程中的临床护理
(一)入院时
1.诊疗情况
入院后诊断为:①2型糖尿病,糖尿病合并心肌梗死;②高血压。入院时查体血常规,心电图,血生化,肌酸激酶,肌钙蛋白,肌红蛋白,胸片,心脏彩超,血浆D-二聚体等;患者绝对卧床休息,严密心电监测,监测生命体征,高浓度吸氧,应用硝酸异山梨酯静脉滴注等治疗。
2.护理评估
(1)生理评估:入院时,T 36.4℃,P 106次/分,R 20次/分,BP 165/100mmHg,血糖16.2mmol/L,神志迟钝,面色苍白,大汗漓淋,烦躁不安[1],双侧瞳孔等大,对光反应灵敏,身高160cm,体重50kg,BMI 19.53kg/m2,皮肤黏膜轻度发绀,B超检查结果示心脏增大;血常规:白细胞升高,肌钙蛋白、肌红蛋白、肌酸激酶均升高,肌酸激酶(CK)369IU/L,肌酸激酶同工酶(CK-MB)30IU/L,肌钙蛋白(TNI)0.7ng/m。心电图示:ST段轻度上抬,T波倒置,V1~V4,Ⅱ,Ⅲ,aVF和V3R~V5R有异常Q波[3],结果提示:下壁、后壁、广泛前壁心肌梗死。
(2)心理评估:患者及其家属较为焦虑,对疾病知识了解甚少。
(3)社会评估:患者为家庭主妇,已婚,育有一子一女,子女及丈夫均体健,家属对患者的病情给予极大的关注,支付方式为医保。
思维提示
[1]患者胸痛并出现面色苍白,大汗淋漓,烦躁不安,神志迟钝,是在冠状动脉病变的基础上,发生冠状动脉血供急剧减少或中断,使心肌严重而持久的急性缺血达1小时以上即可发生心肌梗死。
[2]胸痛,多为持久的胸骨后剧烈疼痛,是心肌梗死最早出现的最突出的症状,疼痛的性质和部位与心绞痛相似,但程度更剧烈,多伴有大汗、烦躁不安、恐惧及濒死感,持续时间可达数小时或数天,休息和服用硝酸甘油不缓解。部分患者疼痛可向上腹部放射而被误诊为急腹症,或因疼痛向下颌、颈部、背部放射而误诊为其他疾病。少数患者无疼痛,一开始即表现为休克或急性心力衰竭。特别是糖尿病合并心肌梗死,易发生无症状性心肌梗死。
[3]ST段抬高性急性心肌梗死的心电图表现特点:①在面向透壁心肌坏死区的导联ST段明显抬高,呈弓背向上型,宽而深的Q波(病理性Q波),T波倒置;②在背向心肌坏死区的导联刚出现相反的改变,即R波增高,ST段压低和T波直立并增高。非ST段抬高性急性心肌梗死心电图表现特点:①无病理性Q波,有普遍性ST段压低≥0.1mV,但aVR导联ST段抬高,或有对称性T波倒置;②无病理性Q波,也无ST段变化,仅有T波倒置。
3.护理思维与实施方案(图1)


图1
思维提示
(1)入院安排:接到患者入院通知后,立刻安排抢救室或靠近护士站的、便于监护的床位,通知医师,准备急救用品,如氧气、吸痰准备、抽血气分析、溶栓药品物品等用物,尽早使心肌血液再灌注,30分钟内开始溶栓或90分钟内开始介入治疗。
(2)抢救配合:患者入院后,予吸氧,快速评估神志、瞳孔、生命体征并密切监测;开放静脉双通道,有条件时配合医师进行中心静脉穿刺,监测中心静脉压,并根据中心静脉压进行静脉补液;记录24小时出入量;做好各种标本的采集,为治疗提供依据。
(3)观察病情:密切观察患者的神志、生命体征的变化以及血糖的下降速度;结合患者的症状、体征及实验室检查结果等,了解患者的病情进展及有无并发症出现,如休克、心律失常、心力衰竭等。
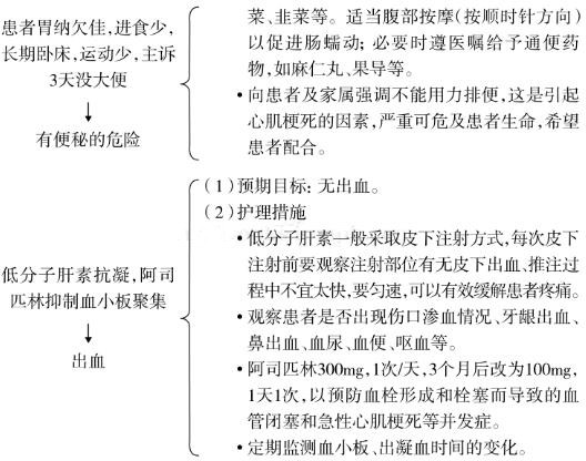
(4)绝对卧床休息,稳定患者情绪,减少刺激,保持患者大便通畅。
(二)住院过程中
1.诊疗情况
住院过程中,行PCI后予吸氧、心电监测、拔除动脉鞘管。定时监测血糖情况,但是血糖控制不理想,采用胰岛素皮下注射的方式控制血糖;根据患者的心电图结果,心率高达140次/分,抽血结果示心肌酶偏高,予洋地黄推注,对患者预防性地使用奥美拉唑保护胃黏膜和抗生素预防感染治疗,并使用低分子肝素皮下注射抗凝、阿司匹林抑制血小板聚集治疗,同时对患者进行对症治疗及预防心律失常和心力衰竭的发生,患者由神志转清,血压降至(140~150)/(70~90)mmHg,心率波动在88~100次/分,但仍继续补液治疗。
2.护理评估
(1)生理评估:24小时后,患者神志转清,体温正常,心率88~100次/分,呼吸19~21次/分,入院后第3天,心肌酶仍然偏高,白细胞偏高,胃口偏差,血糖值普遍偏高,未出现低血糖症状。患者诉3天没解大便。
(2)心理评估:患者对病情有所了解,焦虑有所缓解。
(3)社会评估:住院5天,家属积极给予帮助,患者依从性高。
思维提示
患者在住院过程中,心肌酶、血淀粉酶升高,护理时应监测心率、血压、腹痛情况,静脉推注去乙酰毛花苷、生长抑素时需正确给药。患者胃口差,但血糖仍控制不好。卧床患者要注意预防止皮肤等感染。患者病情稳定时,要注意避免引起心肌梗死的一些诱因。
3.护理思维与实施方案(图2)




图2
思维提示
患者意识转清,仍要注意并发症的观察。住院过程中,护理的重点为:①并发症的观察;②血糖的监测及低血糖的管理;③饮食的管理,生活的护理;④家属的心理护理。
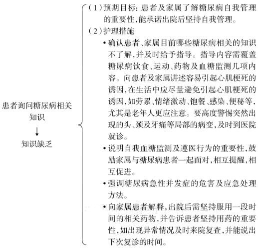
(三)出院前
1.诊疗情况
经过补液、降糖、疏通血管,抗血小板聚集、抗感染、保护胃黏膜、营养对症支持等治疗,病情逐渐好转,精神仍较好,胃纳较前好转。各项指标基本正常,血糖控制良好,生命体征平稳,复查心肌酶,CK:712IU/L,CKMB:42IU/L,TNI:20.93ng/m。住院20天后患者出院,并针对再发心肌梗死重点进行健康教育。
2.护理评估
(1)生理评估:患者体温正常,心率80~96次/分,呼吸16~22次/分,各项指标基本正常,餐前血糖4.7~7.9mmol/L,餐后血糖8.0~10mmol/L。
(2)心理评估:神志清,睡眠良好。
(3)社会评估:家属积极提供陪伴,常有亲戚朋友来院探视。
3.护理思维与实施方案(图3)



图3
思维提示
在治疗的后期,患者各项指标基本正常,护理重点在如何改善患者出院后的生活,回归社会后的生活,并为他们做好健康教育及出院指导。健康教育应贯穿在住院全过程,出院时再强调和补充。
二、护理评价
患者从发病到救治的成功,护理上给予了一系列的护理方案的实施。入院时监测意识、瞳孔的变化,予心电监护,吸氧,记录24小时出入量,正确滴注大量补液,胰岛素降糖,严密监测血糖等护理措施,保证了对心肌梗死这类糖尿病急性并发症的有效的抢救配合;住院期间,及时行经皮冠状动脉介入治疗,治疗后做好拔除鞘管护理,面对患者神志迟钝,躁动不安等心境障碍表现,家属积极给予帮助,早期制订实施方案,用针对性的护理手段解决患者及家属可能存在的护理问题,为恢复期奠定了基础。恢复期重点是对患者及家属进行糖尿病知识和预防再发心肌梗死教育,以保证出院后,患者能进行良好的自我管理;同时提供各种措施稳定患者情绪,减轻患者焦虑情绪。
三、安全提示
1.硝酸酯类、硝普钠、多巴胺均为血管活性药物,用药期间要严密监测血压情况,根据血压及时调整输入速度。个别患者,反复发作急性左心衰,使用吗啡治疗,静脉注射速度宜慢,注意患者呼吸变化及药物成瘾性。
2.洋地黄的用药注意事项 为正性肌力、负性频率药物,使用时可出现新的心律失常(最常见者为室性期前收缩)、胃纳不佳或恶心、呕吐(刺激延髓中枢)、下腹痛,异常的无力、软弱;另外还有少见的副作用包括视力模糊或“黄视”(中毒症状)、腹泻、中枢神经系统反应,如精神抑郁或错乱等。使用时需加5%葡萄糖溶液稀释且慢速静推。用药期间应:①动态监测心电、心率和脉搏的变化,洋地黄中毒可表现为各种快速性和缓慢性心律失常。静推过程中,如出现心动过缓(心室率<60次/分),应停止注射,并汇报给医师。患者一旦出现室性心动过速、室性颤动,及时予电复律,心肺复苏抢救。②胃肠道反应为洋地黄中毒的早发症状,表现为厌食、恶心、呕吐、腹泻等,当患者出现上诉症状时,要警惕出现怀疑洋地黄中毒的可能。③患者还可出现头痛、头晕、疲倦、失眠,视力障碍及色觉障碍(黄视或绿视症)等神经系症状,如不能用其他原因解释,应视为洋地黄中毒反应的先兆症状。此时应暂停给药并立即报告医师。④注意电解质平衡,注意钾的补充。
四、经验分享
1.糖尿病患者合并AMI易发生心力衰竭、心源性休克、严重心律失常等严重并发症,且病死率高。糖尿病代谢紊乱及心脏微血管病变,故可引起广泛出血,心肌细胞坏死及纤维化;当合并AMI时,存活心肌与坏死心肌混杂而致心肌电活动紊乱,而易发生心力衰竭、心源性休克、严重心律失常。因此护理人员要加强心电监护,观察心率、心律变化,及时发现频发室性期前收缩、二联律等严重心律失常征兆,备好各种急救药品和除颤、起搏装置;严密观察面色,四肢温度、湿度及血压变化,提早发现心源性休克指征;严格记录24小时出入量,如患者出现胸闷、咳嗽、呼吸困难加重,采取被迫体位等,则为左心衰的指征,应及时向医师报告,及时抢救。积极预防并发症:糖尿病合并AMI患者机体抵抗力低下,易发生口腔、皮肤、泌尿系及肺部感染,故应每日进行地面和空气消毒;同时应定时进行皮肤和口腔护理;导尿时必须严格无菌操作,留置导尿者应观察尿液变化;在应用溶栓、抗凝药物时应询问有无新近出血史和出血倾向,如糖尿病患者有视网膜病变时应防止眼底出血,同时观察有无牙龈出血、鼻出血和皮肤出血点、瘀斑等。
2.低血糖与心血管事件的风险 急性低血糖发作与交感神经过度兴奋及儿茶酚胺大量释放有关,这种强烈的自主神经刺激引起血流动力学改变,包括内脏及大脑血流量增加,维持大脑血糖供应以及促进肝糖原的合成。低血糖相关血流动力学改变包括:心率增快,外周动脉血压升高,中心血压下降,外周动脉阻力下降(导致脉压增大),心肌收缩力增强,每搏输出量以及心排血量增加,这种短暂的血流动力学改变以及负荷增加对于心血管系统正常的人员未必有严重的功能影响,但却对年长的糖尿病特别是伴有心血管疾病的2型糖尿病患者可能产生危险性后果。低血糖引起交感肾上腺系统激活及体内激素分泌,对人体特别是心血管系统产生明显的影响,对于合并冠脉系统疾病或心脏传导功能异常或其他重症患者,可能产生严重甚至致死性后果,研究表明严重低血糖、急性心血管事件以及猝死之间存在时间关联性。
(古成璠 周佩如)
(环球医学编辑:余霞霞)
来源:《内分泌科临床护理思维与实践》
作者:陈伟菊
页码:90-98
出版:人民卫生出版社
- 评价此内容
- 我要打分
近期推荐
热门关键词
最新会议
- 2013循证医学和实效研究方法学研讨会
- 欧洲心脏病学会年会
- 世界帕金森病和相关疾病2013年会议
- 英国介入放射学学会2013年第25届年会
- 美国血液学会2013年年会
- 美国癫痫学会2013年第67届年会
- 肥胖学会 2013年年会
- 2013年第9届欧洲抗体会议
- 国际精神病学协会 2013年会议
- 妇科肿瘤2013年第18届大会
- 国际创伤压力研究学会2013年第29届…
- 2013年第4届亚太地区骨质疏松症会议
- 皮肤病协会国际2013年会议
- 世界糖尿病2013年大会
- 2013年国际成瘾性药年会
- 彭晓霞---诊断试验的Meta分析
- 武姗姗---累积Meta分析和TSA分析
- 孙凤---Network Meta分析
- 杨智荣---Cochrane综述实战经验分享
- 杨祖耀---疾病频率资料的Meta分析
合作伙伴
Copyright g-medon.com All Rights Reserved 环球医学资讯 未经授权请勿转载!
网络实名:环球医学:京ICP备08004413号-2
关于我们|
我们的服务|版权及责任声明|联系我们
互联网药品信息服务资格证书(京)-经营性-2017-0027
互联网医疗保健信息服务复核同意书 京卫计网审[2015]第0344号




会员登录

