毛青教授:感染病的临床诊断和常规实验室检查
感染病尤其是传染病具有病种繁多、涉及多器官系统及各年龄患者等特点,同时多数疾病具有明显规律性,能做出病原(病因)诊断,因此在做临床诊断时既要注意融会贯通,又要抓住每个疾病的特点。做出正确临床诊断的第一步是对完整的病史资料及常规化验进行全面系统分析,在此基础上进一步选择一些必要的特殊检查,反映各种特殊改变的血生化、影像学或病理学检查等。由于感染病均由感染因子所致,因此应致力于通过病原学或血清学检查来明确病因,为特异性治疗提供依据。
一、临床诊断
正确的临床诊断是临床工作的核心和治疗的前提,亦是判断预后和采取预防措施所必需。诊断通常包括第一印象的初步诊断及最后的确定诊断。初步诊断即第一诊断或印象诊断,要求通过症状、体征或一般常规检查能快速、早期、相对准确地做出诊断,以有利于对感染病的早发现、早报告、早隔离、早治疗,这不仅是使患者早期得到有效治疗、控制病情发展的需要,亦是防止感染病继续传播和疫情扩散的重要措施。确定诊断则需通过系统观察及反复验证,并获得病原学、免疫学、分子生物学、影像学、病理学或其他特殊检查的支持,最后确诊。正确的临床诊断必须依靠翔实的病史采集及全面细致的体格检查、对病情发展特点的动态观察,并结合实验室及各种特殊检查,进行综合分析,全面判断,与相关疾病鉴别后才能获得最后的结论。
(一)病史采集
采集病史是诊断疾病的第一步,应做到全面而翔实,主要通过问诊获取疾病相关资料(包括流行病学资料),以了解疾病的发生、发展、演变及诊治经过。其内容主要有:
1.流行病学资料
流行病学资料是诊断感染病必不可少的基本条件,对于临床诊断而言,有明确接触史有利于做出早期诊断。作为感染病专科医生应尽可能熟知本地及周边地区感染病流行情况,对任何感染病首先必须了解传染源、传播途径、人群易感性及流行特征等,有的感染病上述因素比较明确,可短时间内问明;有的则不易确定,须通过查阅资料、咨询CDC等方式获得。各种感染病均有其发病特点,如发病季节、地区、患者年龄、性别、职业、接触史、家庭或集体有无类似发病情况、旅居地区史等,根据这些资料常可提供诊断的重要线索,如当时有无某些感染病的流行或大流行,与该病的密切接触史或集中发病等特点,均有助于该病的诊断。常见感染病中的流感、登革热、流行性乙型脑炎、流行性脑脊髓膜炎、细菌性食物中毒、疟疾及钩端螺旋体病等,根据该病的流行病学资料再结合症状、体征,即可能迅速获得诊断线索或初步诊断的依据。
对于自然疫源性疾病,应详细了解疫源地的状况,包括地区、季节、地形地貌、动物宿主及传播媒介等,特别是动物和家畜中该病的感染率及发病率,以及患者的职业暴露及与动物的密切接触程度亦是重要诊断线索。例如在夏秋季有过进入森林脑炎疫区,有被蜱叮咬史,应想到森林脑炎;在牧区与牛、羊及其制品接触密切或在产幼仔季节,极易感染布鲁菌病、皮肤炭疽等;在疫区被犬、狼咬伤而后发病者应考虑狂犬病的可能。
近年来生态环境不断恶化、经济发展及城镇化加速导致人口大量流动、滥捕乱杀野生动物,使病原微生物进一步由野生、家饲动物向人类转移,新发感染病(emerging infectious diseases,EID)不断发生,如大肠埃希菌O157∶H7所致的肠出血性肠炎、马尔堡和埃博拉病毒感染、朊粒(Prion)所致克-雅病、冠状病毒变异株导致严重急性呼吸综合征(severe acute respiratory syndrome,SARS)及人感染禽流感(如H5N1、H7N9)等,已完全打破已知的流行模式或规律,常以新的形式和表现突然出现,对临床的诊断及防治带来不少新问题,应高度警惕和重视。
2.主诉及现病史
主诉是患者就诊时的主要症状和病情表现的中心,简短的一句话可概述疾病的特征。现病史则应询问起病诱因及发病时间,了解起病缓急,有无前驱症状,所有症状的起始时间、程度、性质、演变过程及诊治经过,尤其弄清症状之间的主次关系,对诊断具有重要参考价值。如高热伴头痛、呕吐、神志改变等颅内压增高表现者,应考虑中枢神经系统感染;腹痛、腹泻、大便带黏液或脓血,则为肠道感染;同餐进食者短时内多人出现类似症状而发病,就有食物中毒的可能等。而对发热患者必须了解发热起始时间、发热程度、热型、热程及伴随症状,以及治疗经过等,如寒战、高热、大汗是疟疾的典型症状;长期高热应考虑伤寒、败血症;低热消瘦则可能为结核病、黑热病;波状热应考虑布鲁菌病;发热伴皮疹者有发疹性感染病或立克次体病的可能等;发热伴呼吸道症状抑或消化道症状,甚至高热昏迷、惊厥或休克等,均反映不同系统的疾病。
3.病史资料完整
采集病史一定要全面客观,实事求是,真实反映病情,遇有些微线索或对诊断有价值的蛛丝马迹,均要彻底追问;若有遗漏或发现病情表现与体检、化验等结果不符或有矛盾之处时,应再反复追问病史,或通过其他途径了解调查,以完善和充实第一手资料,对确定诊断更有价值。完整的病史资料必须包括过去史、家族史、预防注射史、饮酒史、药物输血史、过敏史及旅行史等,这些病史与疾病诊断密切关联,如家族病史除反映某些遗传性疾病外,更可提示感染病家庭聚集发病情况;预防接种史及过去病史可了解患者免疫状态及抵抗力强弱,接种过疫苗或患过某些感染病后可获得对该病的免疫力,再次感染发病的机会就少,否则易感性高,免疫功能低下或缺陷者对许多疾病均易感;旅行史既要了解目的地的感染病发病情况、与传染源的接触程度和有无传播途径,又可提供旅行者易发疾病的线索(如旅行者腹泻、疟疾、登革热,以及当地正在流行的某些感染病等)。但如加强预防措施、采取主动或被动免疫注射等,可避免许多感染病。
(二)全面、细致的体格检查
体格检查对临床诊断至关重要。首先从患者一般情况、体温、呼吸、脉搏和血压等基本项目观察和检测,再依靠传统的视、触、叩、听等基本方法和简单器具进行全面系统且有目的地重点检查,主要在心、肝、脾、肺、肾、脑等重要器官及各系统检查,注意有无异常,对五官、淋巴结、皮肤及毛发等表面部位亦不放过任何有意义的阳性体征,如轻度黄疸、皮肤小包块、出血点、皮疹、肝脾及淋巴结轻度肿大等,对临床诊断都是重要依据。若发现特殊体征意义更大,如麻疹的口腔黏膜斑、伤寒的玫瑰疹、咽白喉的假膜、恙虫病的焦痂溃疡及中枢神经系统感染的脑膜刺激征等,据此即可做出某些相关感染病的初步诊断。
体检时应依据病史提示的线索,对重点部位更要仔细检查,寻找有利于诊断的阳性体征,同时应重视具有鉴别诊断价值的阴性体征。如2003年流行的SARS,除发热、咳嗽、胸闷外,应有肺部的体征和胸部X线表现,若无则可能仅为上呼吸道感染或一般感染病早期。然而应注意,体检当时未发现阳性体征,尤其是急性感染病的“前驱期”最突出的表现往往只有发热,随病情进展将不断出现新的具有特征性的体征,所以必须要连续、系统、反复的检查和观察,防止遗漏,以尽早做出正确诊断。
(三)密切病情观察
感染病急性期,病情发展变化快,有时一日几变(如发热、毒血症状、皮疹、出血点等),有的甚至几小时就变个样,如肾综合征出血热早期出现尿蛋白,上午为(+)或(++),下午检查则可为(+++)或(++++),有显著不同;有的症状体征入院时尚未发现,以后陆续出现或增加,如流行性脑膜炎的出血点初为散在、点片状,可迅速发展为大片瘀斑;中枢性高热的患者可迅速出现惊厥、抽搐或意识障碍。而这些变化特征又是诊断相应疾病的重要依据。各种疾病的症状和体征,既有相同的共性表现,可以交叉和重叠出现,亦有本病的特有征象及不同的个性表现,大都按一定的规律发展变化。因此,应发挥临床医生的勤勉和睿智,加强临床观察和必要检查,特别是应逐步缩小范围再进行相关检查和观察,或通过各种现代化的监护检查仪,随时发现病情变化,及时做出正确诊断和评估病情。
应特别提出,目前许多感染病的发生率与临床表现均有较大改变,EID的出现,临床表现与传统疾病可能不完全相同,给临床诊断带来不少困惑。例如近年来结核病的发病率逐渐增高,呈现死灰复燃、重新加剧的态势,且表现各异,缺乏典型的临床症状,甚至仅以长期发热为主要临床表现且缺乏其他诊断依据,常需诊断性抗结核以明确。而过去表现典型的症状及体征,现在可能少见或缺如,如伤寒的相对缓脉和玫瑰疹、布鲁司菌病的波状热、猩红热的大片脱皮及肺结核病的大咯血等,目前均较少见。而耐药菌株的出现、病原体变异,以及个体和环境等因素,致使病原改变、毒力加强、病情迥异,且极为严重、病死率高;此外,近年新发生的 SARS、人感染禽流感(如H5N1、H7N9)等,更是由于对其认识不足、诊断未明,采取措施不力,导致迅速传播,危害极大。
(四)综合分析、全面判断
掌握了第一手症状、体征及病情变化资料,必须加以筛选、整理、衡量,分清主次,并进一步核实主要材料综合分析,为正确诊断打好基础。特殊病征或典型病象固然具有重要的诊断价值,但疾病的表现形式各异,在不少情况下出现“同病异症”或“异病同症”。如结核病、疟疾及钩端螺旋体病等,可能有多种临床表现,类似多种不同的疾病;亦如肝肿大可见于某些寄生虫或细菌、病毒感染病,亦可见于肝硬化、肝癌。故对所获取的资料必须去粗取精、去伪存真、由表及里、由此及彼、综合分析、全面判断,发挥正确推理和逻辑思维,找出诊断的特殊病征和确切依据,比较各种共性和个性,才能得出比较客观和正确的诊断。
(五)鉴别诊断
由于临床表现常有“多因一果”或“一因多果”特征,众多感染病都有不少共性的症状和体征,容易混淆诊断。最初诊断时可将范围扩大,提出疑问,然后逐渐缩小,与可疑类似疾病进行鉴别并一一排除。必要时重复进行常规实验室或特殊检查,尤其是进行感染病特有的病原学或免疫学检查,寻找证据。鉴别诊断须注意以下几点:①在几个可能的疾病中进行选择时,一般应先考虑常见病、当地的多发病或当时的流行病,至于罕见病,只有用上述疾病不能满意解释时才予以考虑;②未有充分的诊断依据时不要轻易做出神经官能症或癔病的诊断;③应先考虑可治之病,其次才考虑不治或难治之病;④当用某种“特殊病征”不能解释某一疾病的全部重要临床现象时,须考虑患者同时存在两种或多种疾病,或有并发症的存在。
二、常规实验室检查
(一)三大常规检查
三大常规检查简单、方便、实用,对各种感染病必须做相应检查,常能为临床诊断提供重要信息,是临床检验中最基本的手段之一。
1.周围血常规
血常规系最普通、最基本的检验。对于临床工作者,不仅要重视血细胞数量的变化,同时特别要注意血细胞形态学的改变。红细胞系统主要反映血液疾病和血液浓缩、稀释改变,结合血红蛋白、血细胞比容、血沉降率等检查,对许多感染病的诊断、鉴别及指导治疗均有重要价值。
绝大多数病毒性感染病白细胞计数减少或正常,但肾综合征出血热、流行性乙型脑炎、传染性单核细胞增多症及狂犬病等,白细胞总数可增高;细菌性感染病白细胞总数大多增加,唯伤寒及沙门菌等感染时常常减少,而布鲁司菌病可减少或正常。严重细菌感染不但白细胞总数升高(偶有不升者),且粒细胞有核左移及中毒颗粒、空泡出现。较长时间的发热白细胞亦可减少,见于疟疾、黑热病;而百日咳、肾综合征出血热或暴发型流脑可出现类白血病反应。白细胞的绝对值在辅助临床诊断上比较重要,若结合细胞分类意义更大。
由于成人白细胞以中性粒细胞最多,故白细胞总数及中性粒细胞增多或减少在多数情况下意义一致。急性化脓性感染中性粒细胞常增多,而结核病、伤寒、副伤寒、流感及疟疾等中性粒细胞常正常或减少。寄生虫疾病或过敏常有嗜酸性粒细胞增多。病毒性疾病以淋巴细胞为主,异常淋巴细胞的出现多见于病毒感染(如EB病毒、肝炎病毒及巨细胞病毒等)的外周血中。疾病的早期,异常淋巴细胞的数量如达到10%以上,要高度怀疑传染性单核细胞增多症或肾综合征出血热。
血小板计数(PLT)的改变可用于感染病的早期诊断,如肾综合征出血热患者早期血小板减少极为多见。随着新型血细胞分析仪的不断问世,PLT、平均血小板体积(MPV)、血小板比容(PCT)及血小板分布宽度(PDW)四项分析参数在国外广泛被采用,由于其与体外血小板功能有较好的相关性,四项参数的测定可直接反映血小板功能状况。研究发现,病毒性肝炎肝衰竭(尤其是慢加急性肝衰竭)患者PLT、MPV及PCT都明显下降,且和病情严重程度相一致,其中PLT和MPV又与血小板功能检测结果一致,提示这四项检测参数能够初步反映病毒性肝炎肝衰竭患者血小板的功能情况。
高科技的联合检测及电子计算机在血液分析仪中的广泛应用,使血常规测量参数不断增多,血液分析仪的白细胞分类技术,已由粗略区分细胞大小发展为依靠高新技术的五分类,相当于目视显微镜分类的水平;不过,虽然血液分析仪的细胞分类程度相当完善,但尚不能完全替代镜检方法。特别是血细胞的形态学检查,疟疾患者的血涂片中常见疟原虫和疟色素的沉着,黑热病患者外周血涂片检查可找到利杜体等,直接有助于临床的快速诊断。
2.尿液常规
应注意尿量、气味、颜色、透明度、酸碱度及比重,肉眼观有无血尿、脓尿、酱色尿、乳糜尿或有无膜状物等。直接或取沉渣镜检有无各种细胞、管型、结晶或杂质等,亦是常规检查的重要部分,进一步则可做生化检查。
尿胆原及尿胆红素的检测有助于黄疸的鉴别诊断。正常人尿中应含有少量尿胆原,检查可呈弱阳性,胆红素阴性。黄疸型肝炎早期尿胆原即可呈阳性,稍后尿胆原和胆红素均阳性,且胆红素阳性早于巩膜及皮肤黄疸的出现。阻塞性黄疸时,尿胆原往往呈阴性,尿胆红素试验阳性反应。其他原因引起的肝细胞黄疸,如药物、毒物引起的中毒性肝炎亦可出现双阳性的结果。尿液中发现“膜状物”,结合临床,要疑为肾综合征出血热。
尿液常规检查时要注意送检标本应新鲜,在寒冷环境中放置时间亦不宜超过6小时,否则细胞破坏会影响结果的准确性。留置12小时或24小时尿液时,需加用防腐剂。如送尿培养标本,则需在消毒条件下留取中段尿或导尿。
3.粪便常规
肉眼观察粪便的量、颜色、性状、有无黏液或脓血等,不但有助于诊断和鉴别,而且是观察病情的内容之一。正常粪便呈黄褐色成型软泥状,每日1~2次。若解便次数增加,伴有黏液或脓血,则为肠道感染性疾病;水样便或蛋花样便可见于儿童秋季腹泻;脓血便见于细菌性痢疾、肠道恶性肿瘤;米泔水样便见于霍乱等。阻塞性黄疸粪便呈浅色或灰白色、结肠直肠癌或肛门出血时有鲜红色血便、上消化道出血时为柏油色、阿米巴痢疾呈果酱色。伪膜性肠炎(pseudomembranous colitis,PMC)为抗生素或腺上素皮质激素诱发的难辨梭状芽胞杆菌肠炎、手术后肠炎等所致,粪便中可发现片状假膜。粪便中发现寄生虫或虫卵提示有寄生虫感染。
粪便涂片显微镜检查简易、方便、快速,镜检下发现红细胞、脓细胞、吞噬细胞及各种寄生虫卵,极有利于相关疾病的诊断,甚至是确定诊断的依据。近年来应用免疫学、分子生物学技术,在寻找病原体、提高检出阳性率及快速诊断方面,提供了广阔的途径。
(二)脑脊液检查
中枢神经系统疾病则应做脑脊液检查。正常脑脊液外观无色、水样,清晰透明,不凝固,压力(侧卧位)在 0.686~1.76kPa(70~180mmH2O)。通过脑脊液的常规、生化等检查,可初步判定脑脊液的性质,若能进一步检测到相应的病原体则更加有助于病因确诊。通过腰穿进行脑脊液检查是中枢神经系统感染性疾病诊断中的一种常规方法。在进行腰椎穿刺时应严格掌握适应证、禁忌证及注意事项。如颅内压显著增高者,不宜穿刺,以免导致脑疝,若因特别需要做时,应先用脱水剂降低颅内压,然后用细针穿刺,缓慢放出脑脊液,最好不超过1ml。术后再用脱水剂几次。
对检查结果须具体分析,如化脓性脑膜脑炎脑脊液外观早期正常,稍后变浑浊或呈脓样;结核性脑膜炎脑脊液外观清亮或呈毛玻璃样,放置后出现薄膜;病毒性脑膜脑炎脑脊液外观澄清或微混。化脓性脑膜炎急性期的脑脊液细胞数增高,以中性粒细胞为主,伴有少量单核细胞和浆细胞。结核性和病毒性脑膜炎急性期的脑脊液多以淋巴细胞(含异型淋巴细胞)为其特点,一般少有嗜中性粒细胞、单核细胞和浆细胞的出现。脑脊液的生化检查显示:化脓性脑膜炎与结核性脑膜炎相似,蛋白明显增高,糖及氯化物降低,结核性脑膜炎氯化物的减低更为显著;病毒性脑膜炎蛋白可稍增高,糖和氯化物可正常或偏高。真菌性脑膜脑炎急性期的脑脊液细胞学检查常与结核性相似,且很难区别,若以脑脊液涂片墨汁染色发现新型隐球菌,则极有利于诊断和鉴别。
当腰穿发现为血性脑脊液时,需注意判定是病理性的或是穿刺误伤性血性脑脊液。因血性脑脊液中吞噬细胞的形成和出现均需经过一定的时间,因而在由腰穿误伤所致的新鲜血性脑脊液中,是不会也来不及出现吞噬细胞的,这为两者鉴别提供了可靠佐证,但应严格排除由既往腰穿时所致创伤的可能性。
(三)浆膜腔积液检查
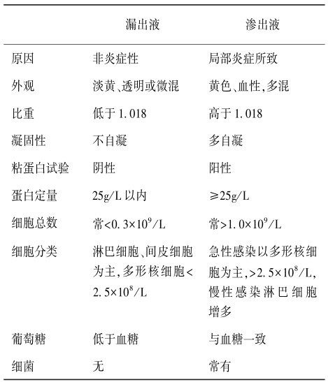
浆膜腔液包括胸水、腹水、心包腔积液等,正常时腔内仅有少量液体,胸膜腔液<30ml,腹膜腔液<100ml,清亮、淡黄色,若有病理改变,不仅液量增多,且有性质改变,根据积液的性质可分为漏出液及渗出液两大类。可疑或确诊有积液时可进行胸(腹)腔穿刺抽液检查,检查时应注意颜色、透明度、比重、凝固性,然后再进行显微镜、生化和病原学检查。
漏出液与渗出液的区别对临床上十分重要,漏出液亦称滤出液,是一种非炎性积液,形成原因有:①血浆蛋白减少引起胶体渗透压减低;②毛细血管内压力增高;③淋巴管阻塞,常见肿瘤压迫或丝虫病引起淋巴液回流受阻;④毛细血管通透性增加;⑤血中盐类成分的变化,如钠潴留等。渗出液大多由细菌感染所致,如结核性胸膜炎、腹膜炎,慢性肝炎或肝硬化导致的自发性腹膜炎等,少数为寄生虫感染、恶性肿瘤、外伤及化学刺激等所致。特别是自发性腹膜炎常以腹水中多形核细胞超过2.5×108/L(250/mm3)为诊断标准。有些顽固性腹水早期多为漏出液,若继发感染亦可为渗出液。两者相互对比(表1)。
表1 浆膜腔漏出液与渗出液鉴别要点

(四)其他判断感染的检测
1.降钙素原(procalcitonin,PCT)
PCT 系无激素活性的降钙素前体,由116个氨基酸组成的糖蛋白质,分子量约14.5 kDa。其编码基因为位于11号染色体上(11p15.4)降钙素 I基因(CALCI)。PCT主要在甲状腺滤泡旁细胞内合成。1993年,Assicot在Lancet上首次报道严重细菌感染时血清PCT水平显著升高,而非细菌感染则不升高或轻微升高,从而可以鉴别细菌感染及非细菌感染。此后,大量研究证实PCT在脓毒症情况下血清PCT水平迅速升高,而病毒、真菌感染时则正常。研究发现脓毒症发生3~6小时即可检测到其水平的增高,早于外周血白细胞和C反应蛋白质等的改变,且其增高水平与感染程度呈正比,因此可用于细菌感染的早期诊断及程度判断;同时,由于其半衰期约20~24小时,血清PCT的下降程度可作为判断预后和评价疗效的良好指标。此外,PCT还能很好的指导临床医生使用抗生素,研究表明依据PCT水平来调整抗生素的使用剂量和时间,可显著降低剂量及缩短时间(图1)。
应注意PCT在以下情况下亦可增高:①手术创伤、多处创伤、严重烧伤;②出生48小时以内的新生儿;③免疫刺激药物(OKT3、TNF-α、IL-2);④血液透析:通常在严重创伤或手术后72小时内PCT明显增高,但如未继发细菌性感染,PCT随后即迅速下降,具有重要鉴别意义。
2.C反应蛋白(C-reactive protein,CRP)
CRP为急性期反应蛋白,在感染和组织损伤时血浆浓度快速升高。血清CRP由肝脏合成,其分子量为105 500,含5个多肽亚单位,每个亚单位含有187个氨基酸,通过非共价键连结成环状五聚体。CRP可结合多种细胞、真菌及原虫等体内的多糖物质,复合体可激活补体和加强吞噬细胞的吞噬而起调理作用,从而清除入侵机体的病原微生物及损伤、坏死、凋亡的组织细胞。一般认为CRP是一种非特异的炎症标志物,长期以来导致CRP增高的因素众多,包括各种急性炎症、心肌梗死、恶性肿瘤、组织损伤、手术创伤、放射性损伤等,影响了其在临床特异性诊断中的应用价值,常需要结合其他生化和影像学检查才能作出诊断。
CRP与其他反应细菌感染的指标如外周血白细胞、中性粒细胞及PCT等结合可提高细菌感染的准确性。此外,病毒性感染时CRP大都正常,有助于鉴别诊断。CRP作为急性期反应蛋白起病时升高和下降迅速,且升高幅度与感染的程度呈正相关,有助于判断病情及疗效。

图1 降钙素原指导抗生素的应用
参考文献
1.尹培达.全科医学临床诊断学[M].北京:科学技术出版社,2001.
2.陈鸿恩,黄丽辉.血清降钙素原测定在感染性疾病中的诊断价值[J].检验医学与临床,2008,5(1):20-21.
3.任建安,复杂腹腔感染诊断与治疗策略[J].中国实用外科杂志,2011,31(9):871-873.
4.巫晓芳,刘充.基因诊断技术进展[J].检验医学与临床,2010,7(20):2287-2288.
5.Christ-Crain M,Jaccard-Stolz D,Bingisser R,et al.Effect of procalcitonin-guided treatment on antibiotic use and outcome in lower respiratory tract infections:cluster-randomised, single-blinded intervention trial[J].Lancet, 2004, 363(9409):600-607.
6.Kaur K,Mahajan R,Tanwar A.A novel marker procalcitonin may help stem the antibiotic overuse in emergency setting[J].Int J Appl Basic Med Res.2013,3(2):77-83.
7.Bouadma L,Luyt CE,Tubach F,et al.Use of procalcitonin to reduce patients′exposure to antibiotics in intensive care units (PRORATA trial):a multicentre randomised controlled trial[J].Lancet,2010,375(9713):463-474.
8.Nabulsi M,Hani A,Karam M.Impact of C-reactive protein test results on evidence-based decision-making in cases of bacterial infection[J].BMC Pediatr,2012,12:140.
9.Goldsmith CS,Miller SE.Modern uses of electron microscopy for detection of viruses[J].Clin Microbiol Rev,2009,22(4):552-563.
10.Wang Z,Li H,Zhen S,Zhang Y,et al.Preliminary studies on palladium nanoparticle as a novel label for DNA microarray and their corresponding detection[J].J Biomed Nanotechnol,2013,9(6):1050-1059.
11.Sharma A,Rai A,Lal S.Workflow management systems for gene sequence analysis and evolutionary studies:a review[J].Bioinformation,2013,9(13):663-672.
知识来源
人卫知识数字服务体系
作者:毛青教授,陆军军医大学西南医院
专家简介
毛青,博士、教授、主任医师、博士生导师。第三军医大学西南医院全军感染病研究所所长、感染病专科医院院长。从事感染临床工作30余年,对病毒性肝炎、肝硬化、脂肪肝、自身免疫性肝病及其他感染病具有丰富的诊治经验。现任中华医学会肝病学分会和医学病毒学分会全国委员、中华医学会感染病学分会艾滋病学组委员、中华预防医学会微生态学分会委员、全军传染病学专业委员会副主任委员、重庆市医学会感染病专委会主任委员,重庆市学术技术带头人,Gastroenterology和Clinical Gastroenterology and Hepatology审稿人,多家杂志编委。全军优秀博士学位论文获得者。1998~2000年和2004~2007年在美国Johns Hopkins University进修访问。先后主持了973课题(1项)、国家科技重大专项课题(2项,1项为子课题)、国家科技支撑计划(1项)、国家自然科学基金(8项)及多项军队和重庆市重点项目等科研课题。获国家科技进步奖二等奖1项,军队科技进步二等奖2项,重庆市科技进步二等奖1项。在国内期刊上发表论文119余篇,在国外SCI收录期刊发表论文29篇,主编专著3部。
- 评价此内容
- 我要打分
近期推荐
热门关键词
最新会议
- 2013循证医学和实效研究方法学研讨会
- 欧洲心脏病学会年会
- 世界帕金森病和相关疾病2013年会议
- 英国介入放射学学会2013年第25届年会
- 美国血液学会2013年年会
- 美国癫痫学会2013年第67届年会
- 肥胖学会 2013年年会
- 2013年第9届欧洲抗体会议
- 国际精神病学协会 2013年会议
- 妇科肿瘤2013年第18届大会
- 国际创伤压力研究学会2013年第29届…
- 2013年第4届亚太地区骨质疏松症会议
- 皮肤病协会国际2013年会议
- 世界糖尿病2013年大会
- 2013年国际成瘾性药年会
- 彭晓霞---诊断试验的Meta分析
- 武姗姗---累积Meta分析和TSA分析
- 孙凤---Network Meta分析
- 杨智荣---Cochrane综述实战经验分享
- 杨祖耀---疾病频率资料的Meta分析
合作伙伴
Copyright g-medon.com All Rights Reserved 环球医学资讯 未经授权请勿转载!
网络实名:环球医学:京ICP备08004413号-2
关于我们|
我们的服务|版权及责任声明|联系我们
互联网药品信息服务资格证书(京)-经营性-2017-0027
互联网医疗保健信息服务复核同意书 京卫计网审[2015]第0344号




会员登录

