乙肝患者遭遇晚期肺癌 如何避免化疗期间病毒再激活?
60岁女性,体检胸片示:主动脉硬化,右上肺病变,建议CT检查。患者未进一步诊疗。2年后症状加重,最终诊断为右肺鳞癌并双肺、脑及纵隔淋巴结转移。患者作为乙型肝炎病毒携带者,如何避免化疗期间病毒再激活?
基本情况
【病史摘要】
患者,女,60岁。于2年余前无明显诱因开始出现咳嗽、咳白痰,量少,约每个月发作1次,每次持续1~2天,无发热,无胸闷、胸痛,无气促、呼吸困难,无盗汗、午后低热、咯血,未予注意,未治疗。患者于2010年11月18日体检胸片示:主动脉硬化,右上肺病变,建议CT检查。患者未进一步诊疗。患者于2个月前上述症状加重,咳嗽、咳痰较前频繁,每天晚上均有咳嗽,少量咳痰,伴有咽痒、气促、乏力,偶有低热,体温多在37.3~37.5℃,最高达37.8℃,服用止咳药(具体不详)及中药治疗,症状稍好转。查胸片示:考虑右肺上叶肺癌并两肺多发转移或双肺转移瘤。2011年7月1日入院后查血常规示:白细胞计数7.75×109/L;中性粒细胞计数4.73×109/L;血红蛋白112g/L;血小板计数358×109/L。肝、肾功能未见异常。结核杆菌阴性。乙肝两对半:HBsAg(+)、HBeAb(+)、抗HBc(+);HBV DNA定量,<1000copies/ml。2011年7月2日痰脱落细胞学检查:查见鳞癌细胞。2011年7月2日查细胞角蛋白21‐134.06ng/ml,神经元特异性烯醇化酶62.28ng/ml。C反应蛋白10.6mg/L,红细胞沉降率76mm/h。胸部增强CT示:①右肺上叶主体病灶增大并空洞形成,纵隔肿大淋巴结较前明显增多、增大;②双肺多发转移瘤。骨ECT示:顶骨右侧隐约见放射性缺损影,不除外骨质破坏的可能,骨骼其他部位未见明显异常。头颅增强MRI:颅内多发结节状病灶,结合病史,考虑脑转移瘤。
【诊断】
①右肺鳞癌并双肺、脑及纵隔淋巴结转移;②乙型肝炎病毒携带者。
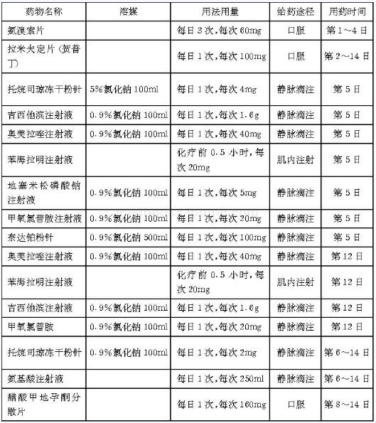
【药物治疗】

出院带药:拉米夫定,100mg,每日1次。嘱患者注意休息,加强营养;每周2次复查血常规。
药学监护要点
1﹒化疗方案监护
患者化疗2~3周期后应复查CT和MRI,评估化疗药物的疗效。GP方案(吉西他滨+奈达铂)引起的主要不良反应为骨髓抑制和胃肠道反应,表现为白细胞和血小板计数下降、恶心、呕吐等,需引起关注。奈达铂的水化量比顺铂低,在1000ml左右,因此患者依从性相对较高。药师需提醒护士在配制奈达铂时,不可与其他抗肿瘤药混合滴注,也不宜使用氨基酸输液、pH 5以下的酸性输液(如电解质补液、5%葡萄糖输液或葡萄糖氯化钠输液等)。奈达铂忌与含铝器皿接触;在存放及滴注时应避免直接日光照射。
2﹒预防乙肝病毒激活
患者应在化疗前给予预防性使用拉米夫定,一日100mg,口服,整个化疗周期应用并持续至化疗后12周。患者化疗前、中、后都应做肝功能检查,警惕药物性肝损伤的可能。化疗后每周复查肝功能,半个月或者1个月复查HBV DNA,评价病毒复制情况。
总结分析
GP方案与EP标准方案相比,中位生存时间为8.7个月:7.2个月和1年生存率分别为39%和28%。ECOG1594号研究比较了紫杉醇+顺铂,吉西他滨+顺铂,多西他赛+顺铂,紫杉醇+卡铂4种化疗方案,虽然在有效率和生存期上无显著性差异,但是吉西他滨+顺铂方案的中位TTP(4.2个月)和2年生存率(13%)均是最高的。为减少肾毒性,常使用奈达铂进行化疗。总体来讲,GC方案是非小细胞肺癌(NSCLC)治疗的最好方案之一。
预防HBV再激活比发生激活后再干预显得更加重要。乙肝患者在接受免疫抑制剂或化疗前,患者应检测乙肝标志物。对于HBsAg阳性的患者,推荐在开始免疫抑制剂治疗或化疗时就预防性应用直接抗病毒药物,直至结束后至少12周。中华医学会《慢性乙肝防治指南》和亚太地区肝病学会(APASL)2008年《慢性乙型肝炎治疗共识》中指出,“这类患者应在治疗前1周开始服用拉米夫定,每日100mg,化疗和免疫抑制剂治疗停止后,应根据患者病情决定拉米夫定停药时间,对拉米夫定耐药者,可改用其他已批准的能治疗耐药变异的核苷(酸)类似物”。随着新的抗病毒药物的出现,亚太地区肝病学会2008年《慢性乙型肝炎治疗共识》对这部分患者的推荐意见改为:开始治疗前应预防性给予抗病毒药物,直至免疫抑制治疗或化疗停止后至少12周。
来源:《药学服务案例解析丛书——肿瘤分册》
作者:杜光
页码:20-22
出版:人民卫生出版社
- 评价此内容
- 我要打分
近期推荐
热门关键词
最新会议
- 2013循证医学和实效研究方法学研讨会
- 欧洲心脏病学会年会
- 世界帕金森病和相关疾病2013年会议
- 英国介入放射学学会2013年第25届年会
- 美国血液学会2013年年会
- 美国癫痫学会2013年第67届年会
- 肥胖学会 2013年年会
- 2013年第9届欧洲抗体会议
- 国际精神病学协会 2013年会议
- 妇科肿瘤2013年第18届大会
- 国际创伤压力研究学会2013年第29届…
- 2013年第4届亚太地区骨质疏松症会议
- 皮肤病协会国际2013年会议
- 世界糖尿病2013年大会
- 2013年国际成瘾性药年会
- 彭晓霞---诊断试验的Meta分析
- 武姗姗---累积Meta分析和TSA分析
- 孙凤---Network Meta分析
- 杨智荣---Cochrane综述实战经验分享
- 杨祖耀---疾病频率资料的Meta分析
合作伙伴
Copyright g-medon.com All Rights Reserved 环球医学资讯 未经授权请勿转载!
网络实名:环球医学:京ICP备08004413号-2
关于我们|
我们的服务|版权及责任声明|联系我们
互联网药品信息服务资格证书(京)-经营性-2017-0027
互联网医疗保健信息服务复核同意书 京卫计网审[2015]第0344号




会员登录

